厉害了!9所高职院校斩获世界大奖
6月17日,世界职业院校与技术大学联盟2022年联盟大会在西班牙举行,会上宣布了“2022年世界职业院校与技术大学联盟卓越奖”获奖名单,我国共9所高职院校上榜,获得了2金5银3铜的历史最好成绩。
世界职业院校与技术大学联盟卓越奖于2014年首次设立,每两年评选一次。2022年卓越奖设为组织奖和个人奖,其中:组织奖共设有 “应用研究与创新”、“建筑工程” 、“网络和数据安全”、 “全球公民”、“本土教育”、“战略领导力”、“可持续发展目标”、“教师专业发展”等八类奖项。个人奖设有“卓越学生成就”、“卓越教育工作者”、“多样及包容性领导力”及“终身成就”四类奖项。
全球共有20余个国家100多所职业院校和个人角逐本年度卓越奖。我国共9所高职院校上榜,获得了2金5银3铜的历史最好成绩。
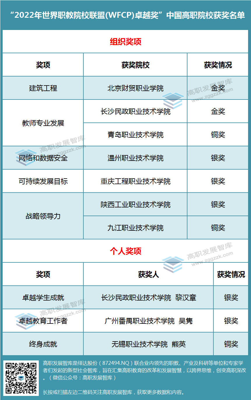
其中,组织奖方面,北京财贸职业学院获“建筑工程”金奖;长沙民政职业技术学院、青岛职业技术学院分别获“教师专业发展”金奖和铜奖;温州职业技术学院获“网络和数据安全”银奖;重庆工程职业技术学院获“可持续发展目标”银奖;陕西工业职业技术学院、九江职业技术学院分别获“战略领导力”银奖和铜奖。
个人奖方面,长沙民政职业技术学院民政与社会工作学院社区管理与服务专业2021届毕业生黎汉章获“卓越学生成就”银奖;广州番禺职业技术学院创新创业学院院长吴隽获“卓越教育工作者”银奖;无锡职业技术学院国际教育学院院长熊英获“终身成就”铜奖。
具体获奖名单如下:


北京财贸职业学院获“建筑工程”金奖

温州职业技术学院获“网络和数据安全”银奖

陕西工业职业技术学院、九江职业技术学院分别获“战略领导力”银奖和铜奖

重庆工程职业技术学院获“可持续发展目标”银奖

长沙民政职业技术学院、青岛职业技术学院分别获“教师专业发展”金奖和铜奖

长沙民政职业技术学院民政与社会工作学院社区管理与服务专业2021届毕业生黎汉章获“卓越学生成就”银奖

广州番禺职业技术学院创新创业学院院长吴隽获“卓越教育工作者”银奖

无锡职业技术学院国际教育学院院长熊英获“终身成就”铜奖
据悉,世界职业院校与技术大学联盟(WFCP)由60多个国家和地区的会员机构组成,是世界高等职业教育领域最大、最具影响力的多边非政府国际组织。该联盟每两年召开一次全球职业教育大会,同期举行世界职教卓越奖颁奖典礼。
本文综合自WFCP官网、中国教育国际交流协会、高职院校官网,转载请注明来源。
