99所高职院校!2022年教育部人文社会科学研究项目评审结果公示
2022-08-05
高职发展智库
1559
7月29日,教育部社科司发布《关于2022年度教育部人文社会科学研究一般项目评审结果的公示》及《关于2022年度高校思想政治理论课教师研究专项一般项目评审结果的公示》,共有来自760所高校的3238项项目入选。
据统计,全国共有99所高职院校的130项项目入选。其中,金华职业技术学院共8项,为入选项目最多的高职院校;其次是广州番禺职业技术学院、南宁职业技术学院、长沙民政职业技术学院各有4项入选;宁波职业技术学院、深圳职业技术学院各有3项入选。
2022年度教育部人文社会科学研究项目高职院校入选数量统计如下:


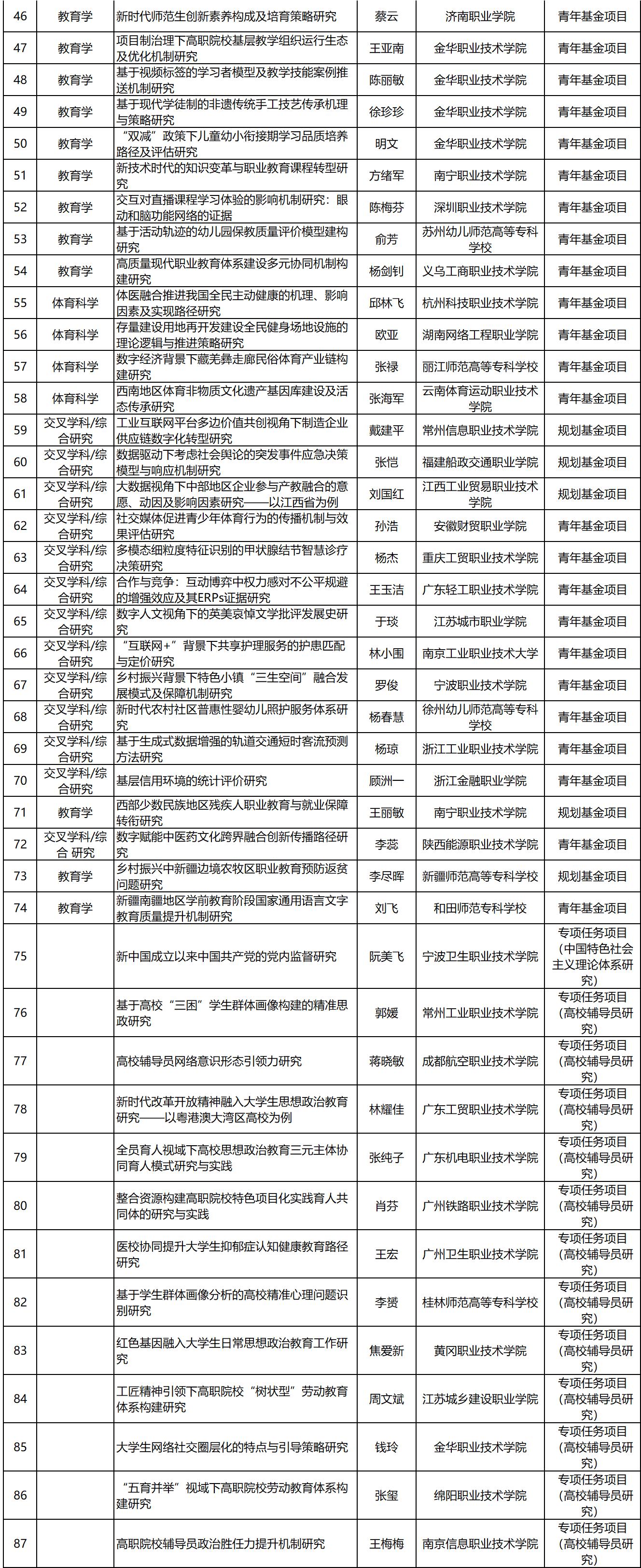
2022年度教育部人文社会科学研究项目详细名单如下:


如果您有咨询服务,请扫描下方二维码提交信息,我们将会尽快与您联系。


