国赛入场券!教学能力比赛各省拟推荐参加国赛名单出炉
作为教育部举办的唯一面向全国职业院校的教师比赛项目,全国职业院校技能大赛教学能力比赛是评判学校人才培养能力和教育教学水平的重要标准,也是“双高计划”重要的标志性成果之一。
教学能力比赛实施“校级-省级-国家级”三级竞赛体系,各代表队在组织省级比赛的基础上,根据教育部公布的参赛名额分别推荐中职组、高职组参赛团队。
2022年全国职业院校技能大赛教学能力比赛决赛初定于11月21-27日举行。近日,各省陆续公示了2022年全国职业院校技能大赛教学能力比赛参赛团队信息,截至9月30日,全国共有福建、广东、广西、海南、河北、河南、吉林、江西、辽宁、内蒙古、宁夏、山东、山西、陕西、上海、四川、天津、新疆、浙江、重庆、青海等21个省份公示了拟推荐参加国赛名单。高职发展智库对各省公示的高职组名单进行了统计。
根据教育部发布的“2022 年全国职业院校技能大赛教学能力比赛参赛名额分配表”,高职组全国32个代表队共分配参赛名额416个,河南省参赛名额最多,为17个;江苏、广东参赛名额各16个。具体名单如下:

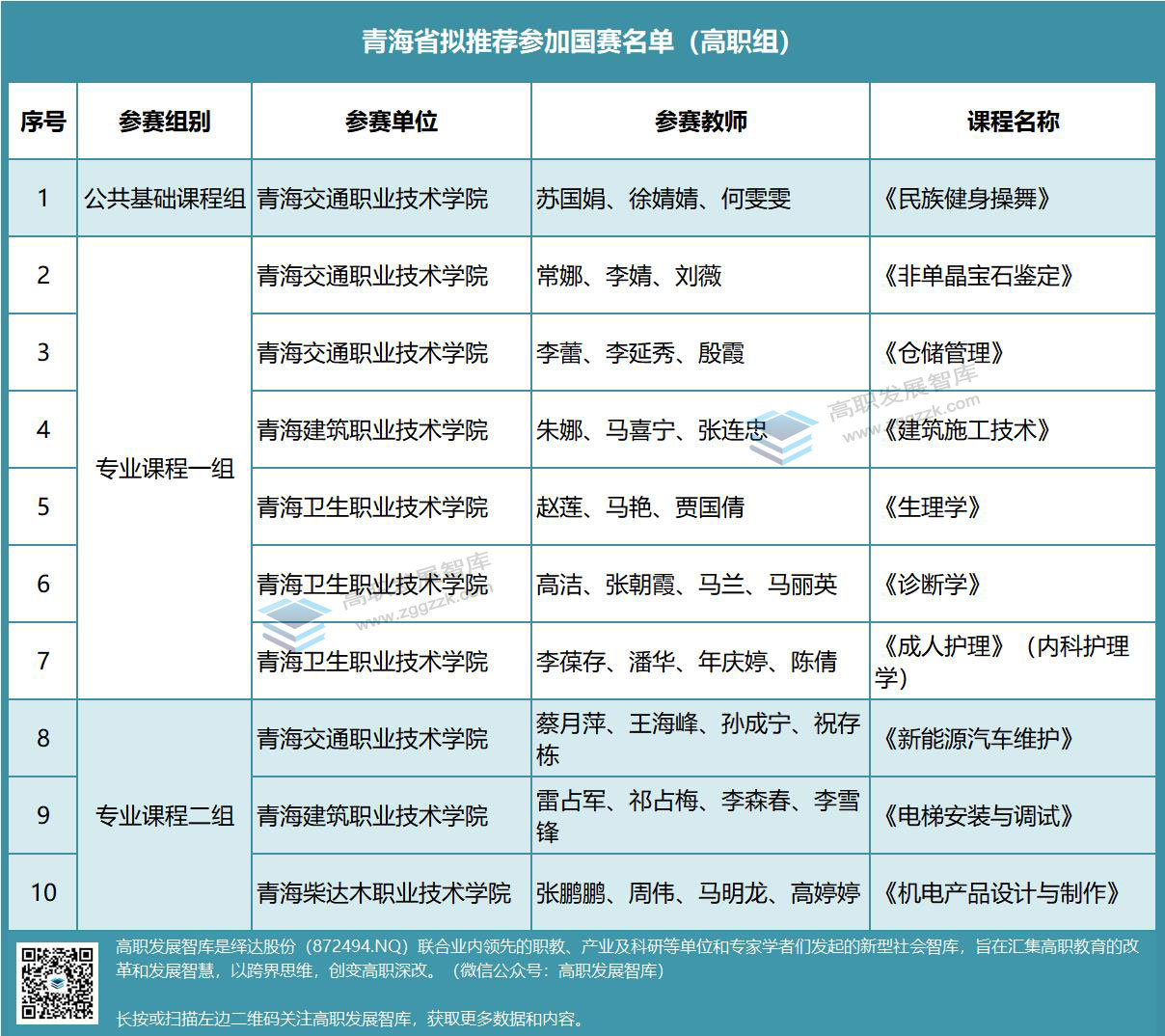
其中,海南经贸职业技术学院共有5个团队获推荐参加国赛;广西水利电力职业技术学院、江西环境工程职业学院、宁夏工商职业技术学院、青海交通职业技术学院、天津市职业大学各有4个团队获推荐参加国赛。
具体统计如下:(注:截至发文前,北京、黑龙江、江苏、安徽、湖北、湖南、贵州、云南、西藏、甘肃、兵团暂未公布推荐名单,故未纳入统计。)

























数据来源:各省教育厅网站,数据统计分析:高职发展智库
如果您有咨询服务需求,请扫描下方二维码提交信息,我们将会尽快与您联系。



