最高12项!23省职业教育国家级教学成果奖推荐名单出炉
国家级教学成果奖是教育部为了奖励取得教学成果的集体和个人,鼓励教育工作者从事教育教学研究,提高教学水平和教育质量而设立的最高级别的奖励。
近日,教育部印发《关于开展2022年国家级教学成果奖评审工作的通知》,对2022年国家级教学成果奖评审工作作出部署。
截至10月21日,全国共有23个省市教育厅公示了2022年职业教育国家级教学成果奖推荐名单,高职发展智库对各省市教育厅公示的推荐名单进行汇总统计。
根据23个省市教育厅公示的2022年职业教育国家级教学成果奖推荐名单统计,职业教育共有940个项目获推荐,其中高职院校以第一完成单位共有662个项目获推荐。河南、广东、山东推荐数量最多。‘’

根据公示名单,高职院校以第一完成单位共有662个项目获推荐,这些项目的第一完成单位来自400所高职院校。其中深圳职业技术学院以第一完成单位获推荐数量最多,共有12项。山西工程职业学院以第一完成单位获推荐数量9项,获推荐数量位居第二。郑州铁路职业技术学院以第一完成单位获推荐数量8项,获推荐数量位居第三。
获推荐数量超过5项的高职院校还有:九江职业技术学院、广东轻工职业技术学院、黄河水利职业技术学院、顺德职业技术学院、长沙民政职业技术学院、河南工业职业技术学院、江西环境工程职业学院、陕西工业职业技术学院。
具体统计结果如下:








注:本文仅统计23省市教育厅公示的推荐名单,因部分行(教)指委未对外公示推荐名单,本文统计不包含行(教)指委推荐名单。截至发文前,还有8个省市和兵团未公示2022年职业教育国家级教学成果奖推荐名单,高职发展智库将持续关注。
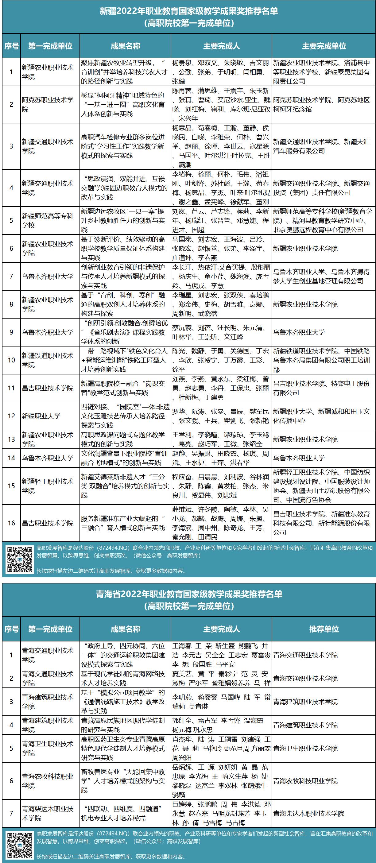
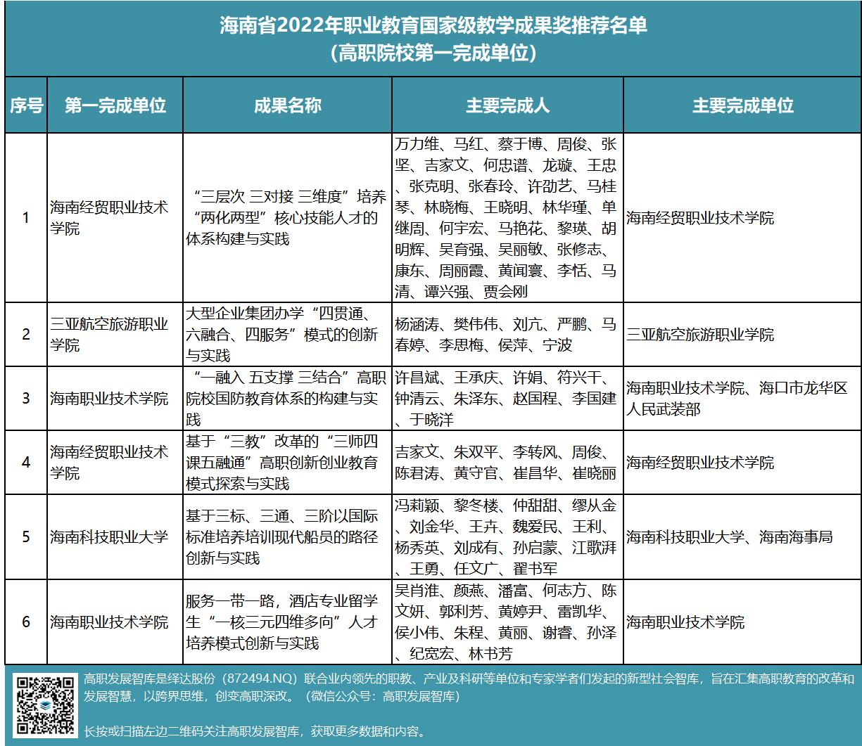
23省市教育厅2022年职业教育国家级教学成果奖推荐名单如下:






















如果您有咨询服务需求,请扫描下方二维码提交信息,我们将会尽快与您联系。



