25所高职院校获奖!这一重量级奖项揭晓
2023-02-28
高职发展智库
882
最近一段时间,“科教融汇”成为职业教育领域的一大热词。
党的二十大报告提出,统筹职业教育、高等教育、继续教育协同创新,推进职普融通、产教融合、科教融汇。其中,关于“科教融汇”的新提法引起各方广泛关注。
科教融汇,是指科技元素与职业教育的深度融合交汇。科技是国家强盛之基,科教融汇可以为职业教育发展注入新动能,推动职业院校专业设置、教学内容、实训教学、学生成长、教师发展等方面的系统革新。
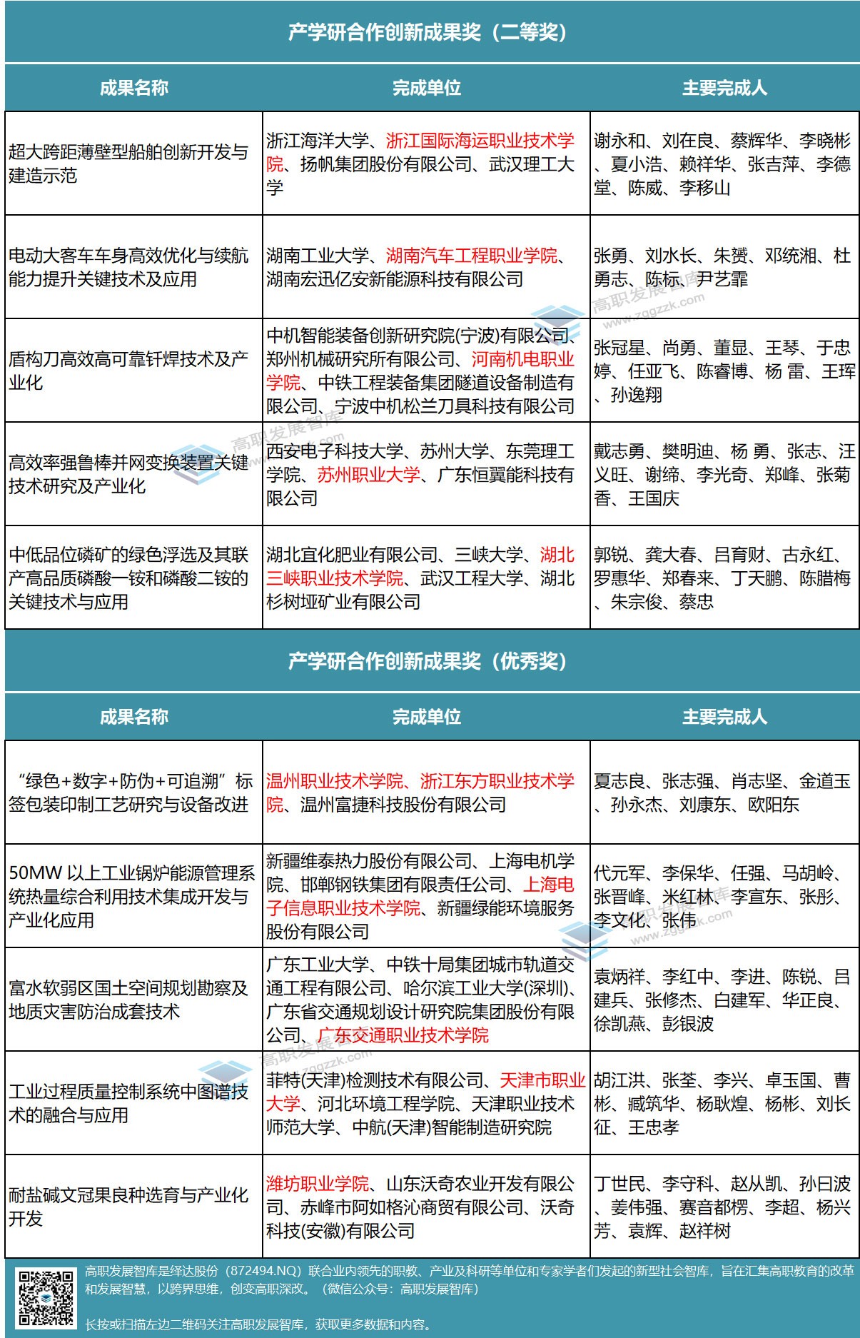
近日,中国产学研合作促进会公示了“中国产学研合作促进会产学研合作创新与促进奖”评审结果,这是我国面向产学研协同创新领域的最高荣誉奖。
“中国产学研合作促进会产学研合作创新与促进奖”是在科技部门和国家科技奖励办的支持下,由中国产学研合作促进会设立的第一个中国在产学研合作方面的全国性奖项,面向产学研深度融合的第一线,为推动建立以企业为主体、市场为导向、产学研深度融合的技术创新体系发挥了重要作用,得到了科技界、产业界、教育界等多方的广泛关注与认可。
本期,高职发展智库对中国产学研合作促进会公布的2022年中国产学研合作创新与促进奖获奖名单进行了统计。
全国共有25所高职院校获奖,其中广州番禺职业技术学院、潍坊职业学院各获奖2项,获奖数量并列全国第一。广东工程职业技术学院、贵州城市职业学院、无锡科技职业学院等23所高职院校各获奖1项。
统计结果如下:

高职院校获中国产学研合作促进会产学研合作创新与促进奖详细名单如下:




