教育部明确11项重点任务,职业教育改革提速!
2023-08-25
高职发展智库
4965
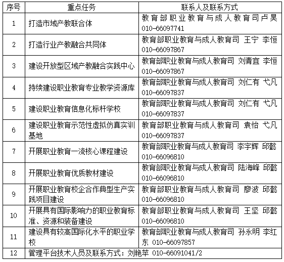
2022年12月,中办国办印发了《关于深化现代职业教育体系建设改革的意见》(中办发[2022]65号),这是党的二十大后,党中央、国务院部署教育改革工作的首个指导性文件。《意见》以服务人的全面发展、服务经济高质量发展为基点,统筹职业教育、高等教育、继续教育协同创新,推进职普融通、产教融合、科教融汇,提出了“一体两翼五重点”的战略任务和重点安排。“一体”指探索省域现代职业教育体系建设新模式;“两翼”即打造市域产教联合体和行业产教融合共同体;“五重点”包含提升职业学校关键办学能力、加强“双师型”教师队伍建设、建设开放型区域产教融合实践中心、拓宽学生成长成才通道、创新国际交流与合作机制等五项重点任务。2023年7月7日,教育部办公厅印发了《关于加快推进现代职业教育体系建设改革重点任务的通知》(教职成厅函[2023]20号)。《通知》将“两翼五重点”中职成司牵头负责的事项,细化为11项重点任务。职成司牵头的11项重点任务,分别是:打造市域产教联合体、打造行业产教融合共同体、建设开放型区域产教融合实践中心、持续建设职业教育专业教学资源库、建设职业教育信息化标杆学校、建设职业教育示范性虚拟仿真实训基地、开展职业教育一流核心课程建设、开展职业教育优质教材建设、开展职业教育校企合作典型生产实践项目建设、开展具有国际影响的职业教育标准以及资源和装备建设、建设具有较高国际化水平的职业学校。
此次体系建设改革重点任务立足于加快构建央地互动、区域联动、政行企校协同的推进机制,总体上按照学校或地方牵头自主建设,省级统筹推进,教育部考核评价激励的方式推进,有序有效推动现代职业教育体系建设改革。根据职成司发布的指南,这11项重点任务的申报、立项主要分为两种类型:一种是各建设单位(包括有关政府部门、学校、企业、产业园区等),根据各重点任务建设指南的要求,整合教育产业政策资源、形成建设方案并上传管理平台,自主开展建设,接受监督调度。如行业产教融合共同体、开放型区域产教融合实践中心、职业教育专业教学资源库、职业教育信息化标杆学校、职业教育示范性虚拟仿真实训基地等,这些都是一次立项,自主建设的方式;另一种是教育部每年向各省分配推荐项目指标,依照建设指标确定建设成果。如一流核心课程建设、优质教材建设、校企合作典型生产实践项目建设、具有国际影响的职业教育标准、资源和装备建设,这些项目都明确了国家任务每年工作目标及各省推荐指标,每年评审,每年推荐认定。11项重点任务建设指南已在现代职业教育体系改革管理公共信息服务平台(https://zj.chinaafse.cn/)发布,各建设单位可以登录平台注册账号,自主申报,教育部同时发布各项重点任务具体咨询联系人及联系方式,各个单位可以具体了解相关情况。教育部将通过管理平台对各地重点任务建设情况进行过程管理,定期采集绩效数据,每年通报工作进展,按照监测指标确定建设成果。教育部政府门户网站将开辟“职业教育体系建设改革”专栏,宣传各地各校典型经验。
2023年7月30日起,各建设单位可登录管理平台进行单位注册登记,按照各重点任务的时间节点和工作要求,填报相关数据信息,上传建设方案(含佐证材料)。各地要通过管理平台及时审核推荐,并按程序报至教育部(职业教育与成人教育司)。
自2023年起,每年12月15日前,各建设单位要通过管理平台填报绩效数据,撰写并上传年度工作报告。各地要对各建设单位年度建设成效进行考核评价,分任务撰写并上传省级总结报告。本文为作者投稿,作者:李家坤,三级教授,长江工程职业技术学院科研处处长、职教研究所所长
