高职发展智库
高职发展智库
高职发展智库
登录
注册
首页
热点资讯
全部
独家视角
高职大数据
高职动态
观典高职
国际视界
产品&服务
全部
院长咨文
职教大家
智库发布
关于我们
50所高职院校入选!“百所数智化标杆实训基地”、“百门名师工匠课”首批征集案例公示
2023-09-28
高职发展智库
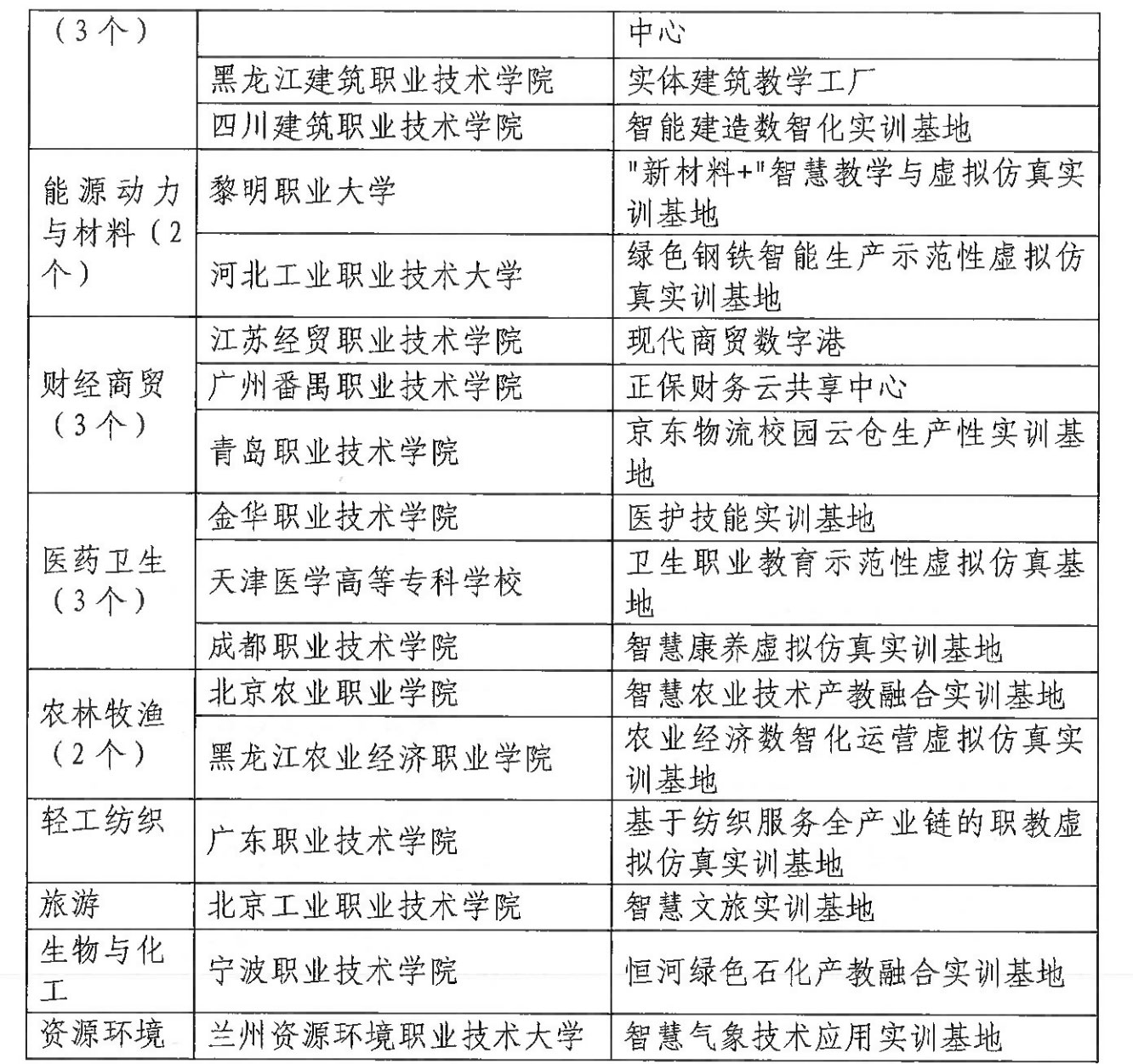
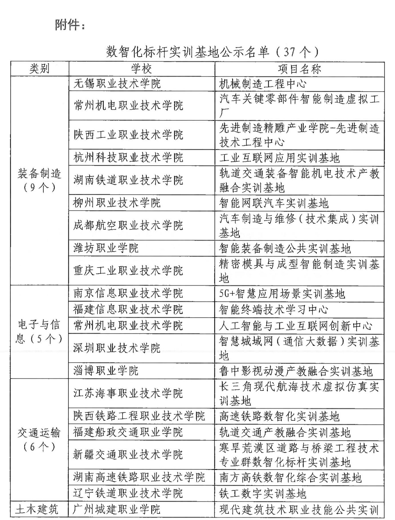
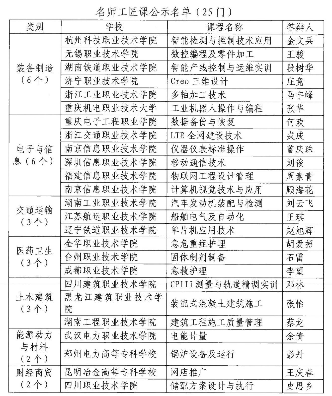
近日,中国职业技术教育学会发布《关于“百所数智化标杆实训基地”、“百门名师工匠课”首批征集案例遴选结果的公示》(职教学会秘〔2023〕62号),本着优中选优、引领示范的总体原则,经专家组进行初评及现场答辩,共筛选出首批“数智化标杆实训基地”案例37个、“名师工匠课”案例25门。
在全国职业院校征集“百所职业学校数智化标杆实训基地”和“百门名师工匠课”建设案例,是深入贯彻中办、国办《关于深化现代职业教育体系建设改革的意见》,落实怀进鹏部长在世界数字教育大会上讲话精神的重要举措,旨在推动实训教学资源的开发和利用,切实提升实训教学的公共服务能力,示范、引领、推动职业学校开展实训基地数字化转型升级,进一步丰富国家智慧教育平台内容,助力职业教育高质量发展。
高职发展智库对公示名单进行了统计,全国共有50所高职院校入选。
完整名单如下:
上一页
: 教育部备案!又一所高职院校将升本
下一页
: 2023年全国大学生电子设计竞赛获奖名单公布,哪些高职院校获奖多?