首批211所高职院校!教育部公布新时代职业学校名师(名匠)名校长培养计划名单
2023-10-08
高职发展智库
985
近日,教育部办公厅下发《关于公布新时代职业学校名师(名匠)名校长培养计划(2023-2025年)培养对象和培养基地名单的通知》(教师厅函〔2023〕23号)。经省级推荐,专家综合评议,教育部确定高等职业院校名师(名匠)培养对象210人、中等职业学校名校长培养对象 50人。
今年7月,为加强职业学校教师校长队伍建设,教育部决定实施新时代职业学校名师(名匠)名校长培养计划,简称职教“三名”计划。该计划旨在培养打造一批理想信念坚定、师德高尚、教育教学能力和专业实践能力突出的双师型名师(名匠),培养一批办学理念先进、办学定位准确、勇于开拓创新、精通现代职业学校治理的教育家型名校长。职教“三名”计划从2023年开始实施,计划每年遴选一批中等职业学校校长和高等职业院校(含本科层次和专科层次)从事一线教育教学的在职在岗骨干教师或具有绝招绝技的技能大师,进行为期三年的集中培养。
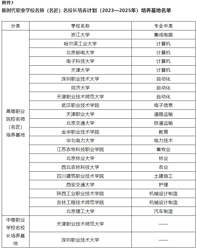
据高职发展智库统计,210所高职院校教师入选名师(名匠)培养对象,7所高职院校入选高等职业院校名师(名匠)培养基地,1所高职院校入选中等职业学校名校长培养基地。
高职院校入选数量统计如下:




附:通知原文













如果您有咨询服务需求,请扫描下方二维码提交信息,我们将会尽快与您联系。



