9所高职院校入选!教育部公布第六届省属高校精准帮扶典型项目名单
2023-11-27
高职发展智库
768
近日,教育部发展规划司印发《关于公布第六届省属高校精准帮扶典型项目推选结果的通知》。
据悉,本次推选活动是教育部为进一步做好巩固拓展教育脱贫攻坚成果同乡村振兴有效衔接,总结交流推广高校帮扶工作典型模式、成功案例、创新做法的一项重要举措,目的是挖掘高校特色经验做法,形成更多的高校助力乡村振兴样板。全国有30个省级教育行政部门和11个部省合建高校共推荐了180个项目,最终推选出62个典型项目。
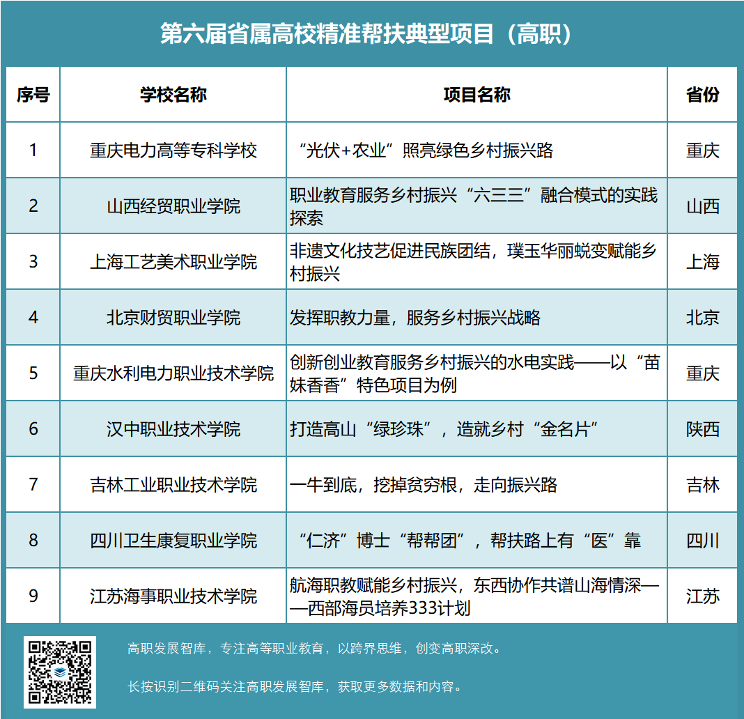
高职发展智库对第六届省属高校精准帮扶典型项目进行了统计,全国共有重庆电力高等专科学校、山西经贸职业学院、上海工艺美术职业学院、北京财贸职业学院、重庆水利电力职业技术学院、汉中职业技术学院、吉林工业职业技术学院、四川卫生康复职业学院、江苏海事职业技术学院等9所高职院校的典型项目入选。

