23所高职院校获奖!这一重量级奖项揭晓
2024-01-26
高职发展智库
674
近日,中国产学研合作促进会公示了“2023年中国产学研合作促进会产学研合作创新与促进奖”评审结果。
“中国产学研合作促进会产学研合作创新与促进奖”是我国面向产学研协同创新领域的最高荣誉奖。该奖项是在科技部门和国家科技奖励办的支持下,由中国产学研合作促进会设立的第一个中国在产学研合作方面的全国性奖项,面向产学研深度融合的第一线,为推动建立以企业为主体、市场为导向、产学研深度融合的技术创新体系发挥了重要作用,得到了科技界、产业界、教育界等多方的广泛关注与认可。
本期,高职发展智库对中国产学研合作促进会公布的2023年中国产学研合作创新与促进奖获奖名单进行了统计。
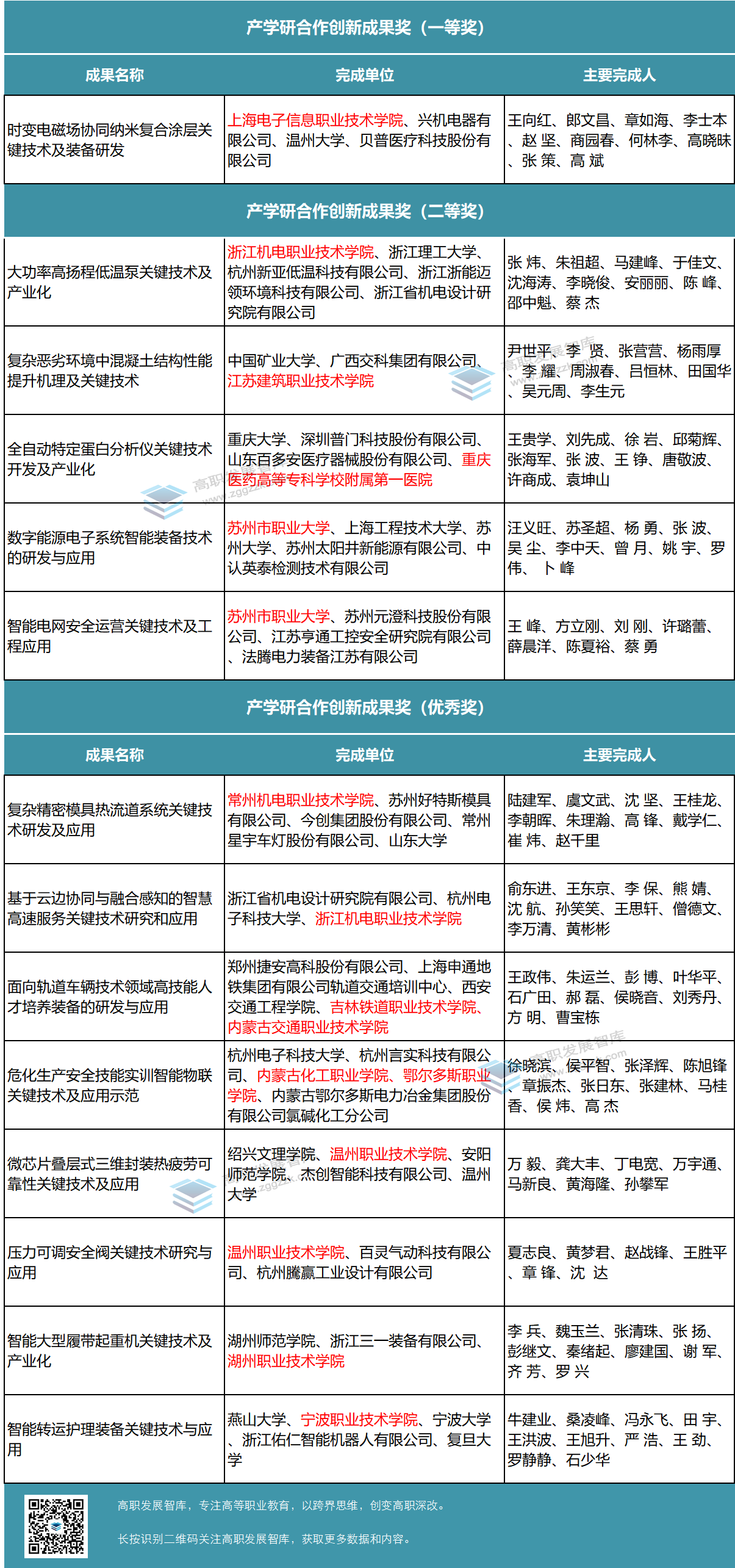
全国共有23所高职院校获奖,其中常州机电职业技术学院、苏州市职业大学、温州职业技术学院、浙江机电职业技术学院各获奖2项,获奖数量并列全国第一。包头轻工职业技术学院、鄂尔多斯职业学院、广东工程职业技术学院等19所高职院校各获奖1项。



