“双高”建设以来,哪些高职院校在思政课教学展示活动中获奖最多?
近日,教育部发布《关于第三届全国高校思想政治理论课教学展示活动评审结果的公示》,对“教学竞赛单元”评审结果予以公示。经教育部社会科学司组织专家严格评审,共有230所高校分别获评特等奖、一等奖、二等奖。
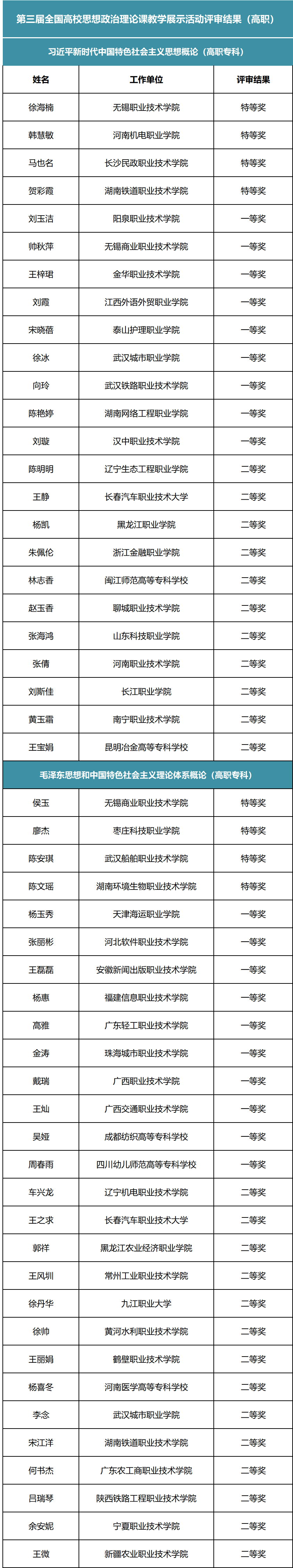
据高职发展智库统计,第三届全国高校思想政治理论课教学展示活动全国共86所高职院校获奖,获奖项目共95项,其中,特等奖14项,一等奖33项,二等奖48项。
第三届全国高校思想政治理论课教学展示活动评审结果详细名单:


为深入学习贯彻习近平总书记在学校思想政治理论课教师座谈会上的重要讲话精神,全面贯彻落实中共中央办公厅、国务院办公厅《关于深化新时代学校思想政治理论课改革创新的若干意见》,实施新时代高校思想政治理论课创优行动,充分展示近年来高校思想政治理论课优质课堂建设成果,表彰一批可信可敬可靠、乐为敢为有为的优秀思想政治理论课教师,激发广大教师认真讲好思想政治理论课的积极性、主动性、创造性,教育部2019年举办了首届全国高校思想政治理论课教学展示活动。
今年正值首轮“双高”建设的收官之年,那么“双高”建设以来,哪些高职院校在近三届全国高校思想政治理论课教学展示活动中获奖最多?
考虑到不同级别奖项的获奖难易程度和价值,高职发展智库对其赋予不同的权重,具体赋权情况为:特定奖4倍权重,一等奖2倍权重,二等奖按照实际获奖数量计算。根据上述赋分标准,各高职院校的最终加权得分情况如下:
从统计结果来看,长沙民政职业技术学院共获奖6项,包括特等奖1项,一等奖4项,二等奖1项,加权得分13分,加权得分高居全国榜首;金华职业技术学院共获奖4项,包括特等奖2项,一等奖2项,加权得分12分,加权得分位居全国第二;湖南环境生物职业技术学院、重庆城市管理职业学院加权得分各9分,并列全国第三。
加权得分排在前十位的高职院校还有:陕西交通职业技术学院、淄博师范高等专科学校、广西机电职业技术学院、海南经贸职业技术学院、苏州经贸职业技术学院、天津城市建设管理职业技术学院、无锡商业职业技术学院、武汉船舶职业技术学院。
各高职院校获奖情况统计如下:





如果您有咨询服务需求,请扫描下方二维码提交信息,我们将会尽快与您联系。



