2023年国家级高技能人才培训基地和技能大师工作室项目单位备案名单公布
近日,人力资源社会保障部、财政部发布《关于公布2023年国家级高技能人才培训基地和技能大师工作室项目单位备案名单的通知》。经人力资源社会保障部和财政部组织专家复核,确定天津市机电工艺技师学院等110家单位为2023年国家级高技能人才培训基地项目单位,常洪霞技能大师工作室等140家单位为2023年国家级技能大师工作室项目单位。
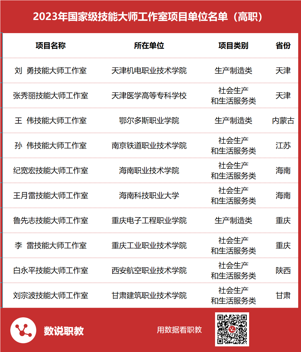
据数说职教统计,全国高职院校共有23个项目入选,其中13所高职院校入选2023年国家级高技能人才培训基地项目单位,10所高职院校入选2023年国家级技能大师工作室项目单位。


附:通知原文
人力资源社会保障部办公厅 财政部办公厅关于公布2023年国家级高技能人才培训基地和技能大师工作室项目单位备案名单的通知
人社厅函〔2024〕69号
各省、自治区、直辖市及新疆生产建设兵团人力资源社会保障厅(局)、财政厅(局):
根据《人力资源社会保障部 财政部关于印发<国家级高技能人才培训基地和技能大师工作室建设项目实施方案>的通知》(人社部发〔2022〕62号)和《人力资源社会保障部办公厅 财政部办公厅关于做好国家级高技能人才培训基地和技能大师工作室建设项目有关工作的通知》(人社厅发〔2023〕13号,以下简称《通知》)相关要求,各省级人力资源社会保障、财政部门认真履行工作职责,组织开展项目申报、评审和公示,按要求报送2023年项目申报材料。经人力资源社会保障部和财政部组织专家复核,确定天津市机电工艺技师学院等110家单位为2023年国家级高技能人才培训基地项目单位(以下简称基地),常洪霞技能大师工作室等140家单位为2023年国家级技能大师工作室项目单位(以下简称工作室),现将基地和工作室项目单位名单及对应的类别和档次予以备案公布。
各地人力资源社会保障、财政部门要严格按照此次公布的基地和工作室项目类别及档次,根据《通知》明确的补助标准,通过就业补助资金予以经费支持。要强化责任意识,建设期内加强工作指导,督导项目建设单位认真执行建设目标和任务,确保各项工作有序、规范、高效完成。要指导项目单位积极开展高技能人才培养培训、等级评价、技能竞赛、带徒传技、技能攻关、交流协作等活动,充分发挥在行业内、产业内、区域内的示范引领带动作用,为高技能人才队伍发展提供支撑。要加强考核评估,严格按照《通知》要求对2011—2020年建设的项目进行考核评估,对2022年以来建设期满的项目进行验收,不符合建设条件或未达到项目绩效目标的限期整改,整改后仍未达到目标的取消项目称号。
各地人力资源社会保障、财政部门要尽快部署开展2024年度项目申报工作,聚焦国家产业发展和民生领域需求,积极引导项目建设向先进制造业、战略性新兴产业及托育、护理、康养、家政等领域倾斜,鼓励企业特别是非公有制企业申报建设基地和工作室。于10月31日前报送项目备案申报材料,逾期未报视为当年无申报项目。
附件:1.2023年国家级高技能人才培训基地项目单位名单.pdf
人力资源社会保障部办公厅
财政部办公厅
2024年5月8日









