重磅!2024年全国教育系统先进集体和先进个人拟表彰对象公示,139所高职院校入选

2024-08-26 高职发展智库 952
8月26日,教育部发布“关于2024年全国教育系统先进集体和先进个人拟表彰对象的公示”。为庆祝中华人民共和国成立75周年和第40个教师节,大力弘扬教育家精神,营造全社会尊师重教浓厚氛围,激励广大教师和教育工作者自信自强、踔厉奋发,为强国建设、民族复兴伟业作出更大贡献,经各推荐单位逐级推荐,全国教育系统评选表彰工作领导小组审核评选,拟表彰全国教育系统先进集体591个、全国模范教师717名、全国优秀教师895名、全国教育系统先进工作者80名和全国优秀教育工作者99名(名单见附件),现予以公示。

全国教育系统先进集体
“全国教育系统先进集体”由人力资源社会保障部和教育部联合授予荣誉称号,颁发奖牌和证书。高等学校的参评对象为学校内设二级机构。
全国教育系统先进个人
"全国教育系统先进个人"分别授予“全国模范教师”“全国教育系统先进工作者”“全国优秀教师”“全国优秀教育工作者”称号,颁发奖章和证书。其中,“全国模范教师”和“全国教育系统先进工作者”以人力资源和社会保障部、教育部名义联合表彰,享受省部级表彰奖励获得者待遇;“全国优秀教师”和“全国优秀教育工作者”以教育部名义进行表彰。
表彰全国教育系统先进个人是国家提升教师地位、激发教师从教热情的重要体现。2010年起,每年推选“全国教书育人楷模”,每五年推选“全国优秀教师”和“全国优秀教育工作者”“全国模范教师”和“全国教育系统先进工作者”。
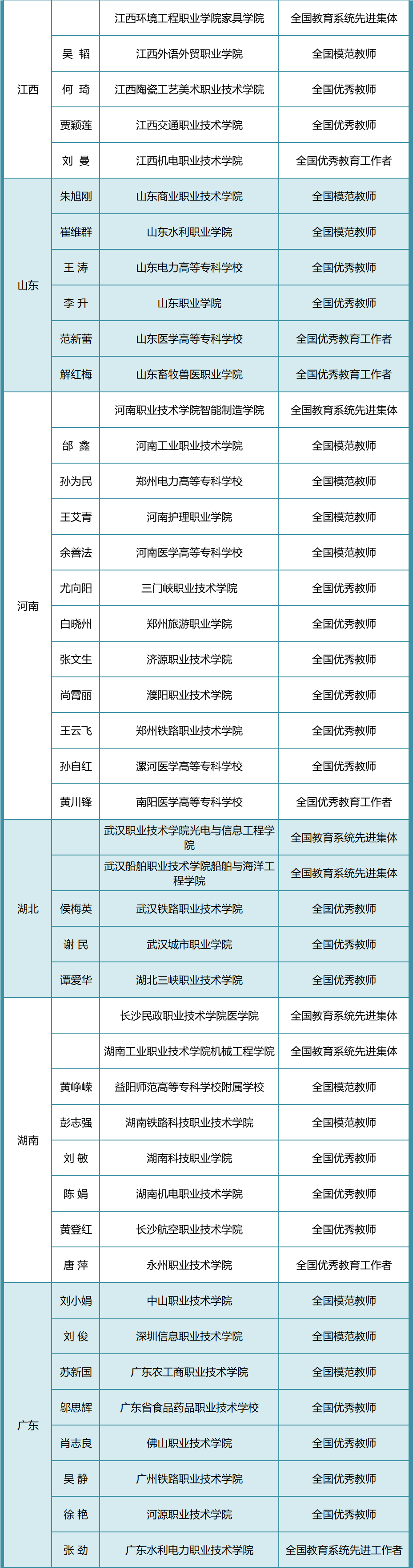
高职发展智库对公示名单进行了统计,高职教育领域共有28个机构被推荐为“全国教育系统先进集体”,35人被推荐为“全国模范教师”,60人被推荐为“全国优秀教师”,5人被推荐为“全国教育系统先进工作者”,15人被推荐为“全国优秀教育工作者”。
高职院校入选数统计如下:

v2.pngv

全国教育系统先进集体和先进个人拟表彰对象名单(高职院校)具体如下:

高职发展智库

高职发展智库

高职发展智库

v