7所高职院校入选!人工智能大模型教育场景应用案例公布
2024-12-13
高职发展智库
940
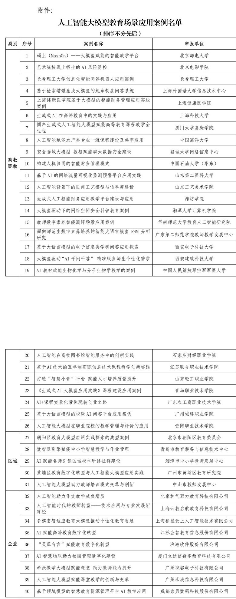
12月12日,《中国教育信息化》杂志社发布了《关于公布人工智能大模型教育场景应用案例的通知》,根据《关于征集人工智能大模型教育场景应用案例的通知》工作要求,经过申报、审稿等环节,遴选出40个具有代表性的人工智能大模型教育场景应用案例。其中,石家庄财经职业学院、江苏联合职业技术学院、山东轻工职业学院、青岛职业技术学院、广东农工商职业技术学院、广州城建职业学院、贵阳职业技术学院等7所高职院校的7个案例入选。据悉,《中国教育信息化》杂志社由教育部教育管理信息中心主管,以“传播信息知识,服务教育发展”为宗旨,负责《中国教育信息化》、《基础教育参考》、《世界教育信息》三刊的出版发行,承担中国教育信息化网的运营管理,举办会议论坛,开展研究活动,组织教育培训,具有良好的行业服务能力和品牌影响力。

详细名单如下:


