高职发展智库

高职发展智库

高职发展智库

高职发展智库

高职发展智库

高职发展智库
  • 登录 注册
  • 首页
  • 热点资讯
    全部 独家视角 高职大数据 高职动态 观典高职 国际视界
  • 产品&服务
    全部 院长咨文 职教大家 智库发布
  • 关于我们

教育部官宣!再添4所本科“职业大学”!

2025-01-15 高职发展智库

v


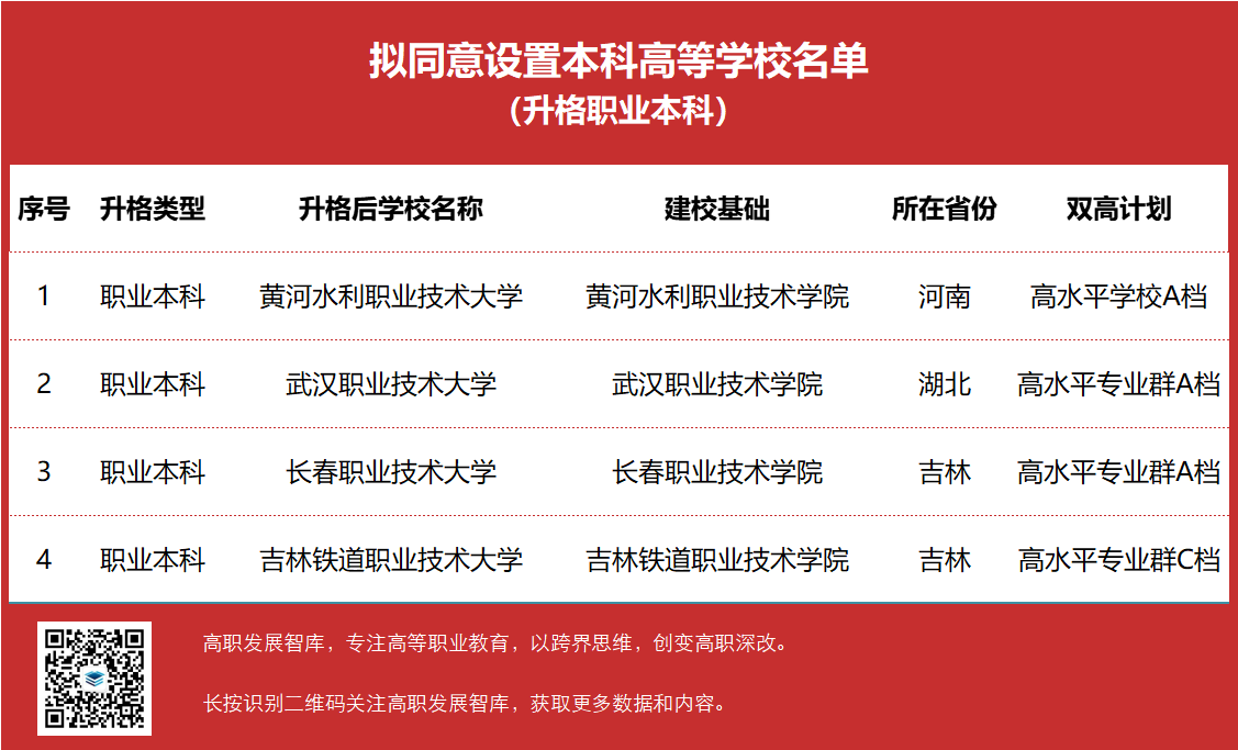
今天(1月15日),教育部官网再次发布了《关于拟同意设置本科高等学校的公示》,拟同意设置山西医药学院等12所学校,其中4所为本科层次职业学校。


v

v



v

  • 上一页 : 职业教育高质量发展的趋势和路径探讨
  • 下一页 : 重磅!教育部官宣!5所本科“职业大学”来了
  • 热点资讯
  • 独家视角
  • 高职大数据
  • 高职动态
  • 观典高职
  • 国际视界

最新文章

  • 681人入围!第48届世界技能大赛中国集训队名单出炉
  • 公示!又一所“双高”院校将升格职业本科
  • 154所高职院校获国家表彰!全国“基层就业卓越奖”名单揭晓
  • 公示!湖北省一所专科院校拟升普本
  • 公示!河北拟新增一所本科“职业大学”
  • 第九届黄炎培职业教育奖获奖名单公示,135所高职院校上榜
  • 教育厅公示!又一所高职拟升普本
  • 2025中国国际大学生创新大赛结果公示,哪些高职院校强势领跑?
  • 友情链接 :
  • 教育部
  • 中国高职高专教育网
  • 中国职业技术教育网
  • 绎达咨询(成都)股份有限公司