《教育强国建设规划纲要(2024-2035年)》明确指出,要深化产教融合、校企合作,建强市域产教联合体、行业产教融合共同体,优化与区域发展相协调、与产业布局相衔接的职业教育布局。2024年7月,教育部副部长吴岩在深化现代职业教育体系建设改革现场推进会上也强调,职业院校要积极对接地方产业、区域战略,打造市域产教联合体和行业产教融合共同体,只有真有水平、真有特色、真有贡献的院校才有机会进入“新双高”行列。市域产教联合体,作为连接职业教育与区域经济发展的桥梁,其重要性不言而喻。它不仅是深化产教融合、校企合作的重要载体,更是推动职业教育高质量发展、服务区域经济转型升级的关键举措。对于高职院校而言,获得国家级和省级市域产教联合体数量,不仅是对其办学实力和水平的肯定,更是其进入“新双高”行列的重要“敲门砖”。本期,高职发展智库将对国家级市域产教联合体、省级市域产教联合体和省级行业产教融合共同体数量进行统计。2023年10月,教育部公布了第一批市域产教联合体名单,首批择优确定28家国家级市域产教联合体。2024年11月,教育部印发《关于加强市域产教联合体建设的通知》,公布了第二批共6家国家市域产教联合体。
截至目前,全国已建有国家级市域产教联合体34家,其中,共有36所高职院校作为牵头单位入选。

截至2月8日,全国共有17个省份对外公布了省级市域产教联合体和省级行业产教融合共同体名单,省级市域产教联合体和省级行业产教融合共同体总数达455个,形成“国家级引领、省级支撑”的梯次布局。
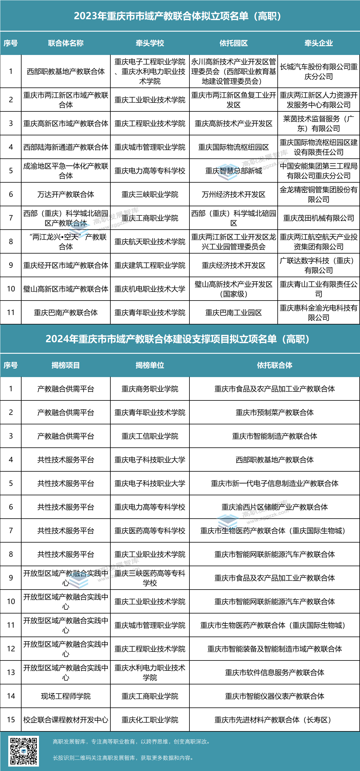
17省省级市域产教联合体与省级行业产教融合共同体数量统计如下:(注:浙江等部分省份未对外公开省级市域产教联合体完整名单,故未纳入统计。)重庆市2023年、2024年公示了两批市域产教联合体立项名单,共有17所高职院校入选。

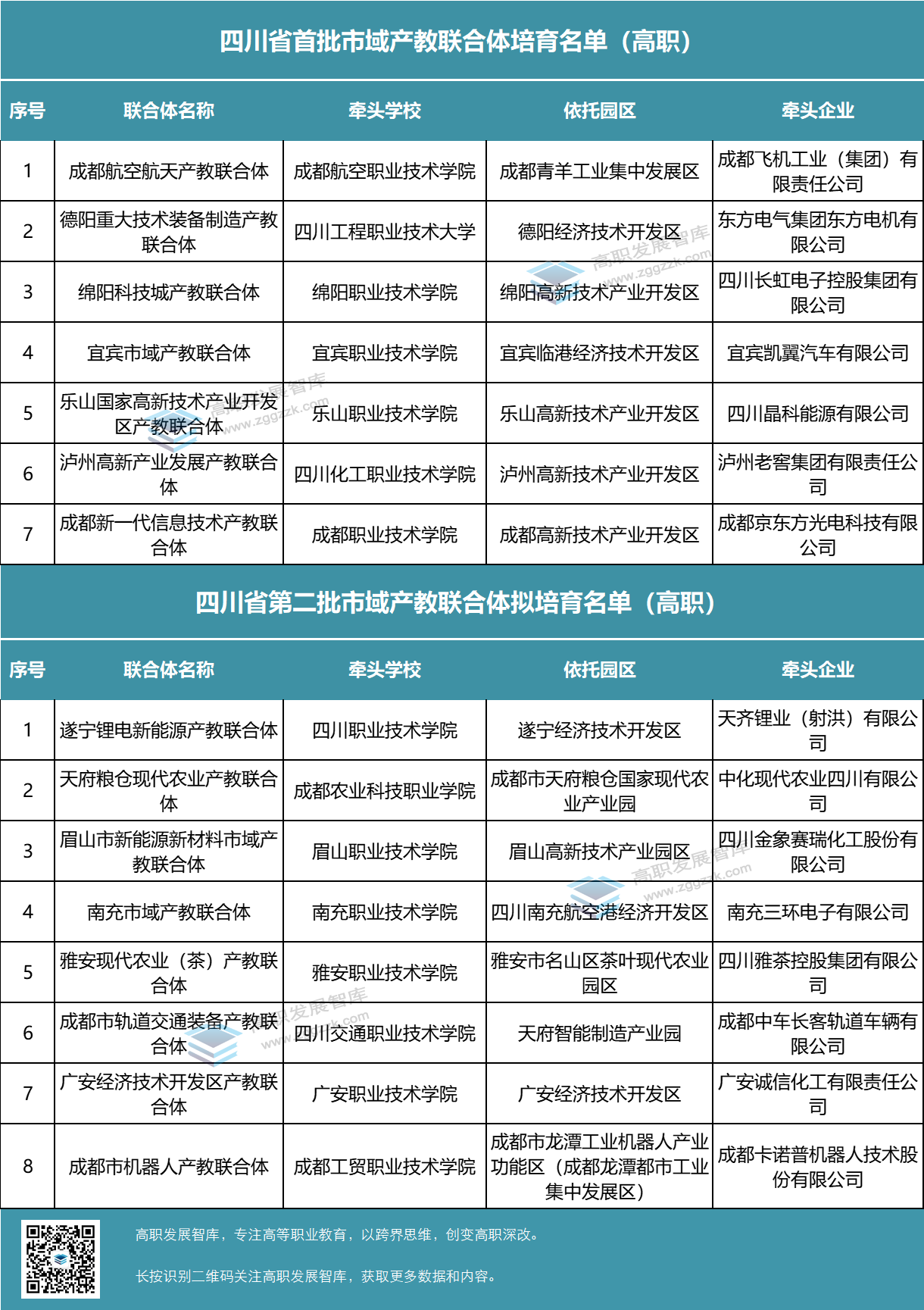
四川省2023年、2024年公布了两批市域产教联合体培育名单,共有15所高职院校入选。
山东省2023年、2024年公布了两批市域产教联合体和产教融合共同体名单,共有42所高职院校入选。

安徽省2023年、2024年公布了两批市域产教联合体培育名单,共有25所高职院校入选。
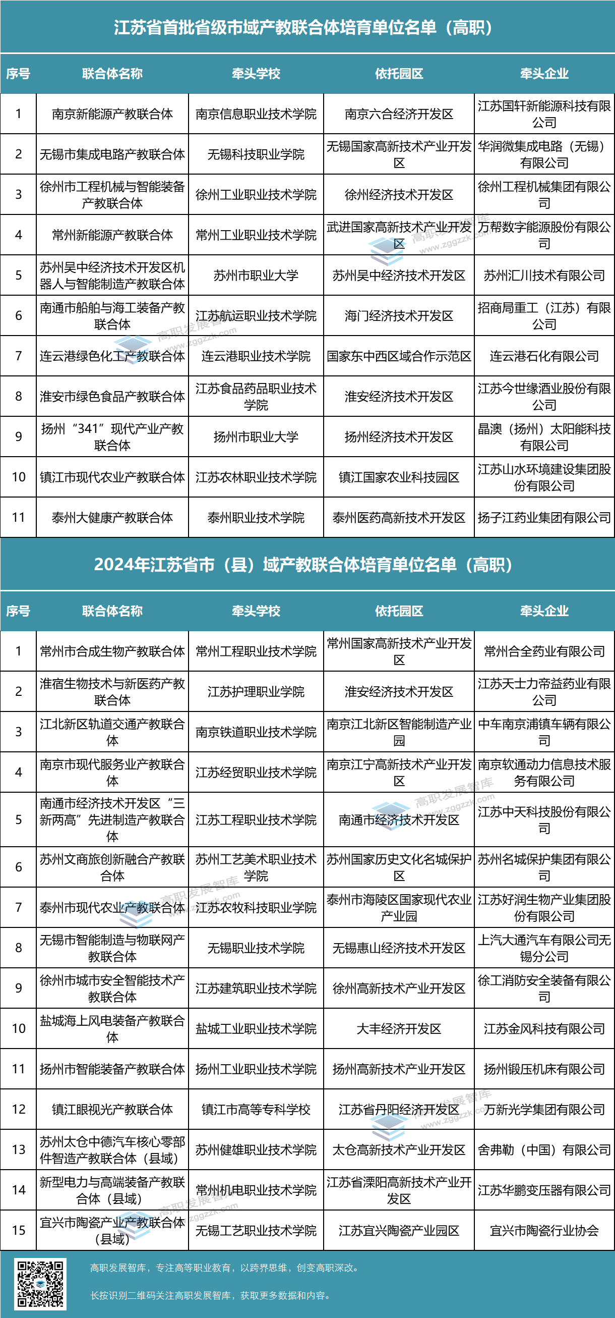
江苏省2023年公布了首批市域产教联合体培育名单,2024年公布了江苏省市(县)域产教联合体培育名单,共有26所高职院校入选。
北京市2023年公布了市域产教联合体名单,共有8所高职院校入选。
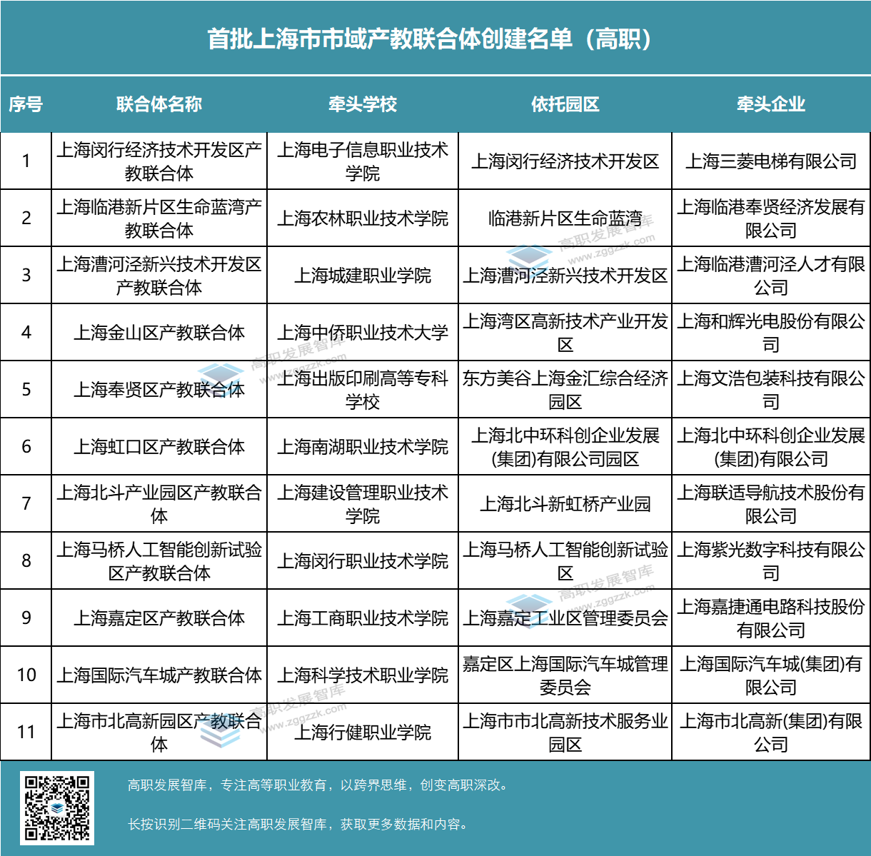
上海市2023年公布了首批市域产教联合体创建单位,共有11所高职院校入选。
福建省2023年公布了市域产教联合体名单,共有7所高职院校入选。
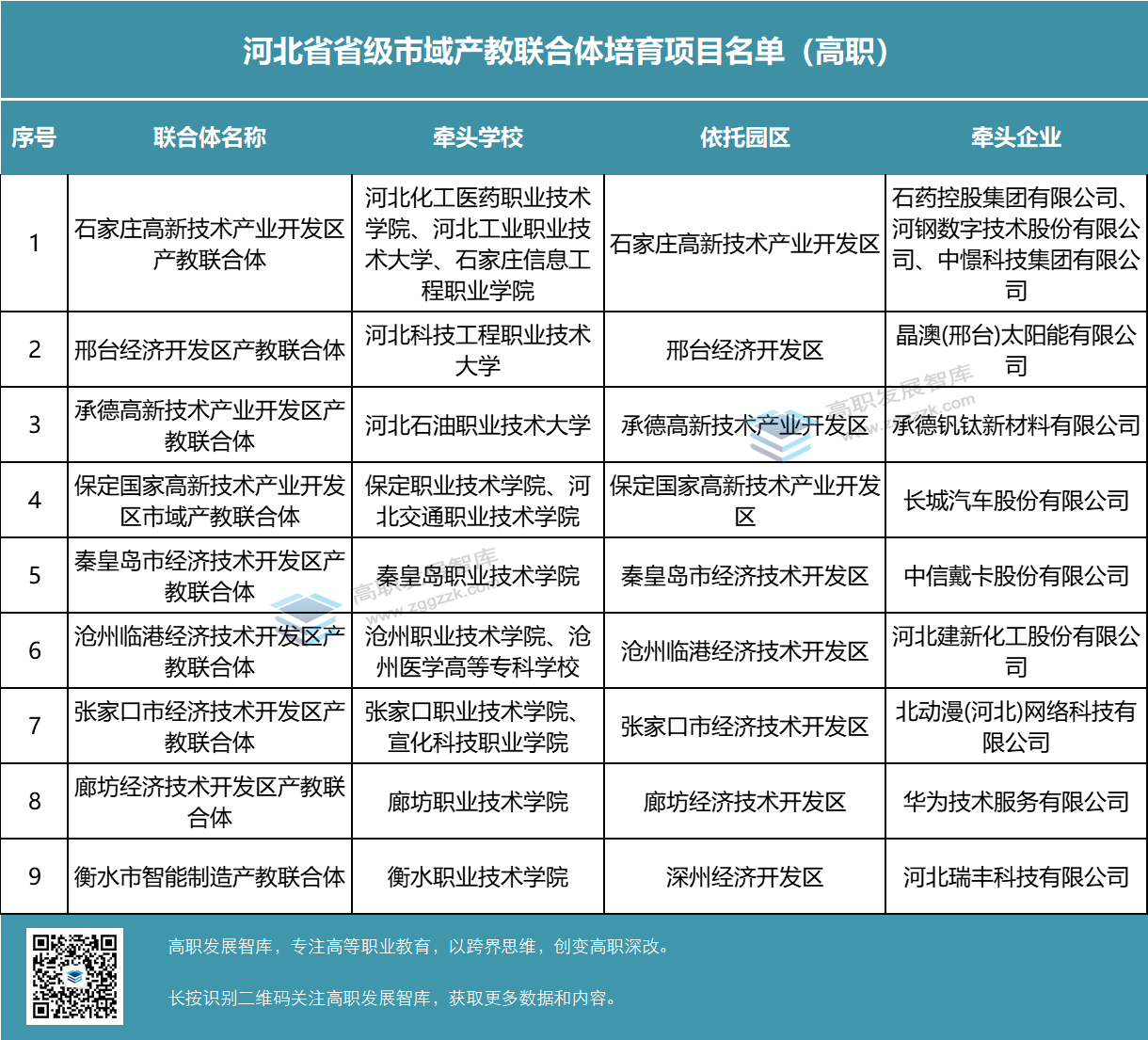
河北省2023年公布了“河北省高等职业教育创新发展行动计划(2022-2025年)”建设项目调整结果的通知,其中共确定9家市域产教联合体,共有14所高职院校入选。
广西2024年公布了市域产教联合体、行业产教融合共同体立项名单,共有23所高职院校入选。


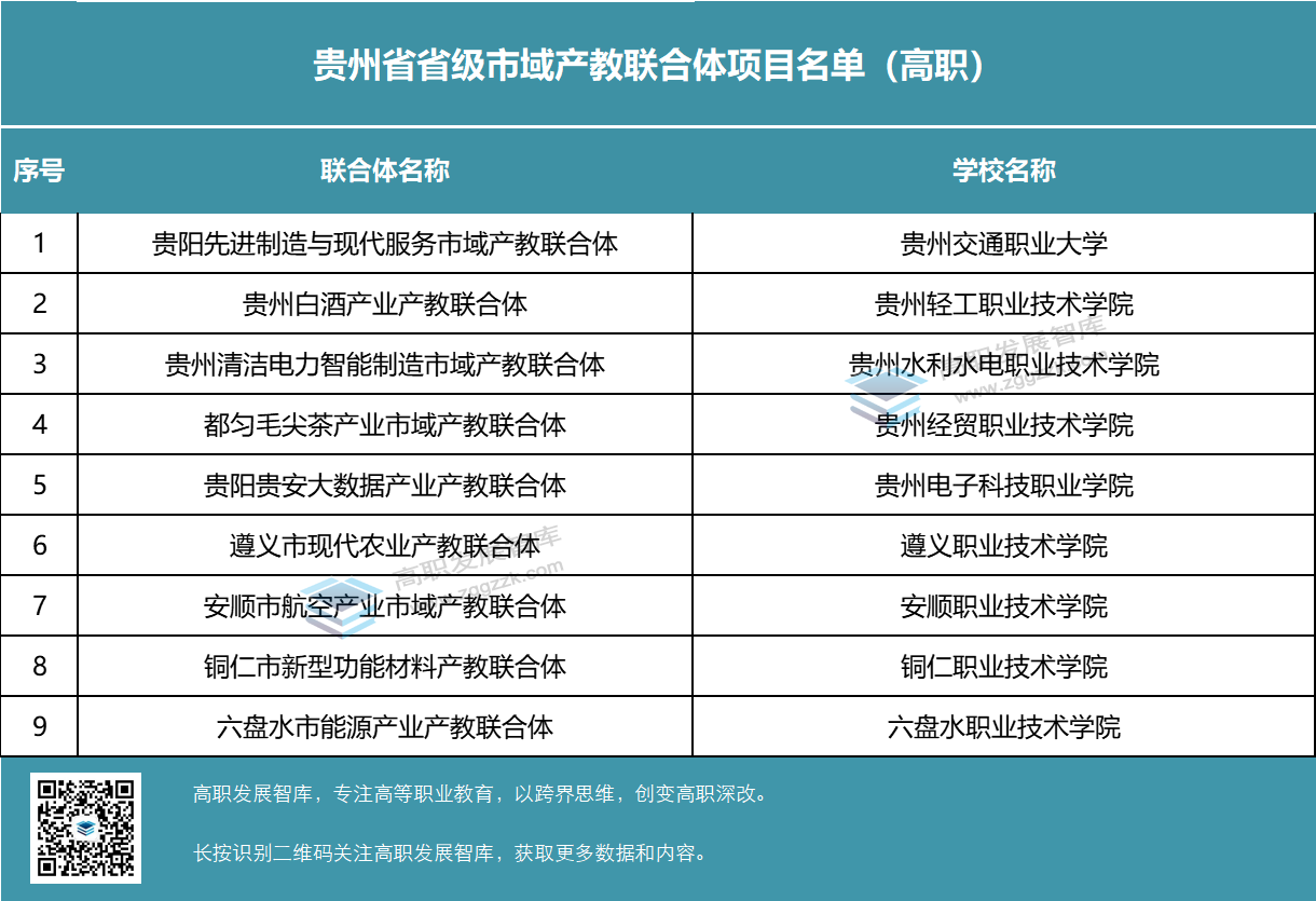
贵州省2024年公布了2024年上半年贵州省职业教育“技能贵州”行动计划项目建议立项评审结果,其中共确定10家市域产教联合体,共有9所高职院校入选。
河南省2024年公布了市域产教联合体名单,共有16所高职院校入选。
辽宁省2024年公布了首批省级市域产教联合体、行业产教融合共同体名单,共有16所高职院校入选。
青海省2024年公示了市域产教联合体、行业产教融合共同体名单,共有5所高职院校入选。
山西省2024年公布了首批省级市域产教联合体、行业产教融合共同体名单,共有16所高职院校入选。
陕西省2024年公布了陕西省第一批市域产教联合体、行业产教融合共同体和开放型区域产教融合实践中心名单,共有23所高职院校入选。


江西省2025年公示了省级市域产教联合体及培育单位名单,共有5所高职院校入选。

市域产教联合体是新时代职业教育改革发展的必然趋势,也是高职院校提升办学水平、服务区域经济发展的重要机遇。相信随着市域产教联合体建设的深入推进,必将涌现出一批高水平、有特色的高职院校,为教育强国建设提供强有力的人才支撑。
数据来源:教育部官网、各省教育厅公开数据等。数据统计分析:高职发展智库。注:以上数据根据网络公开信息整理,部分省份未对外公开省级市域产教联合体名单,故未纳入统计。如有疏漏,欢迎补充或留言指正。