中央财政下达第二期“双高计划”奖补支持!

5月19日,财政部、教育部发布《关于下达2025年现代职业教育质量提升计划资金预算的通知》。据《2025年现代职业教育质量提升计划资金预算表》显示,此次下达金额约50.46亿元,加上提前下达的262.11亿元,2025年现代职业教育质量提升计划资金预算共计下达312.57亿元。
《通知》显示中央财政对第二期“双高计划”给予奖补支持,每个高水平专业群每年支持1000万元。
附通知原文:
关于下达2025年现代职业教育质量提升计划资金预算的通知
财教〔2025〕91号
各省、自治区、直辖市、计划单列市财政厅(局)、教育厅(教委、教育局),新疆生产建设兵团财政局、教育局:
为贯彻落实中共中央和国务院印发的《教育强国建设规划纲要(2024—2035年)》、中央办公厅和国务院办公厅印发的《关于深化现代职业教育体系建设改革的意见》等有关精神,经研究,现核定下达你省(自治区、直辖市、计划单列市、新疆生产建设兵团)2025年现代职业教育质量提升计划资金预算(以下简称提升计划资金,项目代码:Z135050009055),详见附件1。收入列2025年政府收支分类科目“1100245教育共同财政事权转移支付收入”,支出列“205教育支出”。现将有关事项通知如下:
一、各地财政部门要高度重视财政职业教育投入工作,优化教育支出结构,健全多渠道筹措职业教育经费的体制机制,新增教育经费加大对职业教育支持。要充分发挥省级统筹作用,注重提高投入效益,突出支持重点,资金分配向边远、民族、脱贫地区以及主要经济带等区域经济重点发展地区倾斜,向国家或地方急需特需专业倾斜,支持办好面向农村的职业教育,推进职普融通、产教融合、科教融汇,优化职业教育类型定位,切实提高职业教育的质量、适应性和吸引力。
二、根据《现代职业教育质量提升计划资金管理办法》(财教〔2021〕270号)等有关要求,提升计划资金重点支持各地落实职业学校生均拨款制度,建立基于专业大类的差异化生均拨款制度,逐步提高生均拨款水平,改善职业学校办学条件,推进职业学校产教融合、校企合作,开展中国特色高水平高职学校和专业建设,加强“双师型”专任教师等师资培养培训等。
三、根据《教育部 财政部关于实施中国特色高水平高职学校和专业建设计划(2025—2029年)的通知》(教职成〔2025〕1号)要求,中央财政对第二期“双高计划”给予奖补支持,每个高水平专业群每年支持1000万元。各地要根据教育部、财政部公布的建设单位名单下达预算,并加强对第二期“双高计划”资金使用的监督管理,指导学校将第二期“双高计划”资金纳入预算管理,实行专账核算,做到专款专用。
四、省级财政、教育部门要加强提升计划资金使用管理,加快预算下达和资金使用进度,强化预算执行情况分析,防止资金被挤占挪用、沉淀闲置。在分配提升计划资金时,要统筹支持包括技工院校在内的各类职业学校;在安排具体项目时,应当做好与发展改革部门安排基本建设项目等资金的统筹,防止资金、项目安排交叉重复。
五、提升计划资金列入转移支付预算执行常态化监督范围,各级财政部门要在预算管理一体化系统及时接收登录预算指标,并保持“追踪”标识不变,依托预算管理一体化系统转移支付监控模块,加强日常监管,提高转移支付资金管理使用的规范性和有效性。
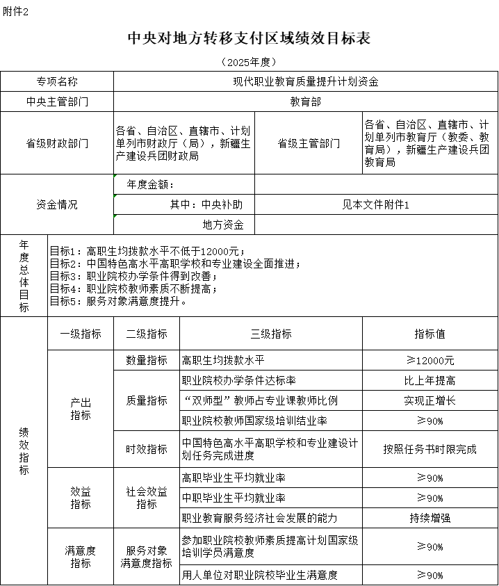
六、省级财政、教育部门要进一步健全全过程预算绩效管理机制,根据区域绩效目标(详见附件2)做好绩效监控、绩效评价等绩效管理工作。资金使用单位要随同预算资金申报同步填报绩效目标,同级财政和教育主管部门要加强绩效目标审核,将绩效目标随同预算同步批复下达。各级财政、教育部门要加强绩效评价结果应用,将绩效评价结果作为申请及分配预算、调整完善政策和改进管理的重要依据,切实提高财政资金使用效益。


财政部 教育部
2025年4月10日
来源:财政部
