高职发展智库

高职发展智库

高职发展智库

高职发展智库

高职发展智库

高职发展智库
  • 登录 注册
  • 首页
  • 热点资讯
    全部 独家视角 高职大数据 高职动态 观典高职 国际视界
  • 产品&服务
    全部 院长咨文 职教大家 智库发布
  • 关于我们

高职12项!2025年度全国教育科学规划拟立项名单公示

2025-08-08 高职发展智库

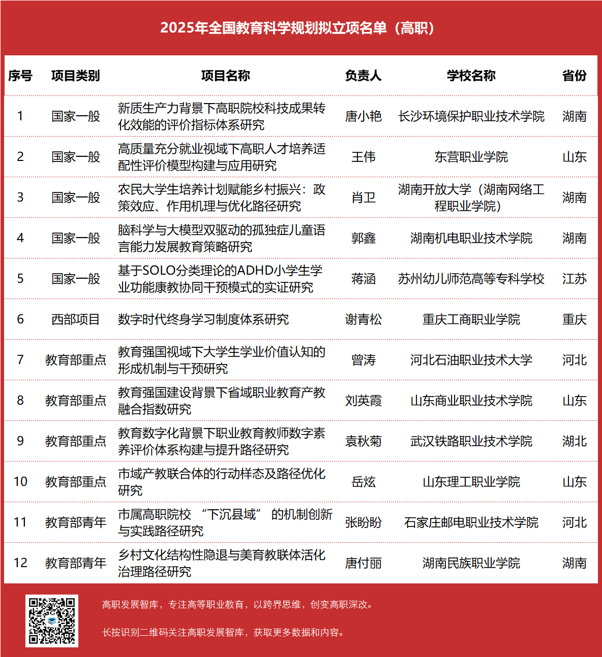
8月5日,全国教育科学规划领导小组办公室发布《2025年度全国教育科学规划拟立项名单公示》,共有540项课题入选。

据高职发展智库统计,全国共有12所高职院校的12项课题获立项。其中,国家一般5项,教育部重点4项,教育部青年2项,西部项目1项。

高职院校入选名单如下:

v

  • 上一页 : “十四五”最高奖大比拼!哪些高职院校拥有绝对一流的实力?
  • 下一页 : 官宣!四川省拟新增一所本科层次职业学校
  • 热点资讯
  • 独家视角
  • 高职大数据
  • 高职动态
  • 观典高职
  • 国际视界

最新文章

  • 681人入围!第48届世界技能大赛中国集训队名单出炉
  • 公示!又一所“双高”院校将升格职业本科
  • 154所高职院校获国家表彰!全国“基层就业卓越奖”名单揭晓
  • 公示!湖北省一所专科院校拟升普本
  • 公示!河北拟新增一所本科“职业大学”
  • 第九届黄炎培职业教育奖获奖名单公示,135所高职院校上榜
  • 教育厅公示!又一所高职拟升普本
  • 2025中国国际大学生创新大赛结果公示,哪些高职院校强势领跑?
  • 友情链接 :
  • 教育部
  • 中国高职高专教育网
  • 中国职业技术教育网
  • 绎达咨询(成都)股份有限公司