公示!该省拟新增一所公办职业本科院校
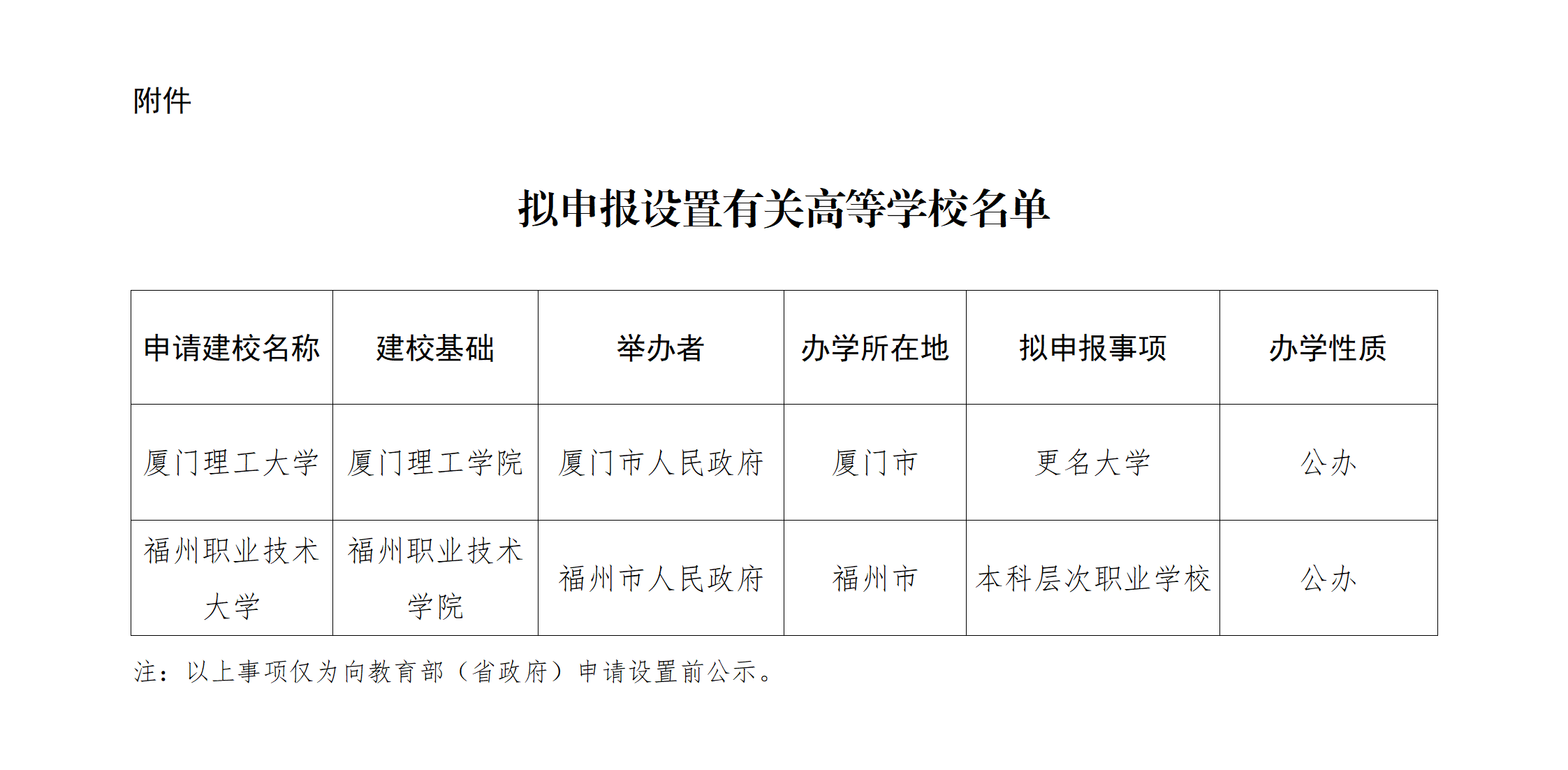
10月15日,福建省教育厅发布“关于拟申报高校设置事项的公示”,根据《中华人民共和国高等教育法》《普通高等学校设置暂行条例》《普通本科学校设置暂行规定》《本科层次职业学校设置标准(试行)》等有关规定,经福建省高等学校设置评议委员会专家考察和评议,现对拟向教育部(省政府)申报厦门理工学院更名为厦门理工大学,福州职业技术学院升格为福州职业技术大学等2个事项予以公示。


福州职业技术学院
福州职业技术学院是福建省人民政府批准成立、教育部备案,由福州市人民政府举办的全日制高等职业学校。现有智能工程学院、信息工程学院、机电工程学院、交通工程学院、建筑工程学院、文化旅游学院、商学院、特殊教育学院、马克思主义学院等13个教学机构。近四年毕业生就业率、用人单位满意率均达99%以上,留闽率平均为91.97%,位居全省高校前列。
学校通过首轮国家级“双高计划”专业群建设终期验收,高标准完成各项任务建设和绩效目标,取得国家级、省级荣誉及成果700余项。荣获首轮全国高职高专院校人才培养工作水平评估优秀学校、福建省示范性现代高等职业院校,获评全国毕业生就业典型经验高校、全国深化创新创业教育改革示范高校、全国深化创新创业教育改革特色典型经验高校、全国国防教育特色学校、全国急救教育试点学校、全省党建工作示范高校、全省“三全育人”示范高校等。
截至目前,福建已有2所本科层次职业学校,分别是泉州职业技术大学、黎明职业大学。另外,有2所已获省教育厅公示拟申报设置本科层次职业学校,分别是以厦门海洋职业技术学院为基础升格厦门海洋职业大学,以福州职业技术学院为基础升格福州职业技术大学。
