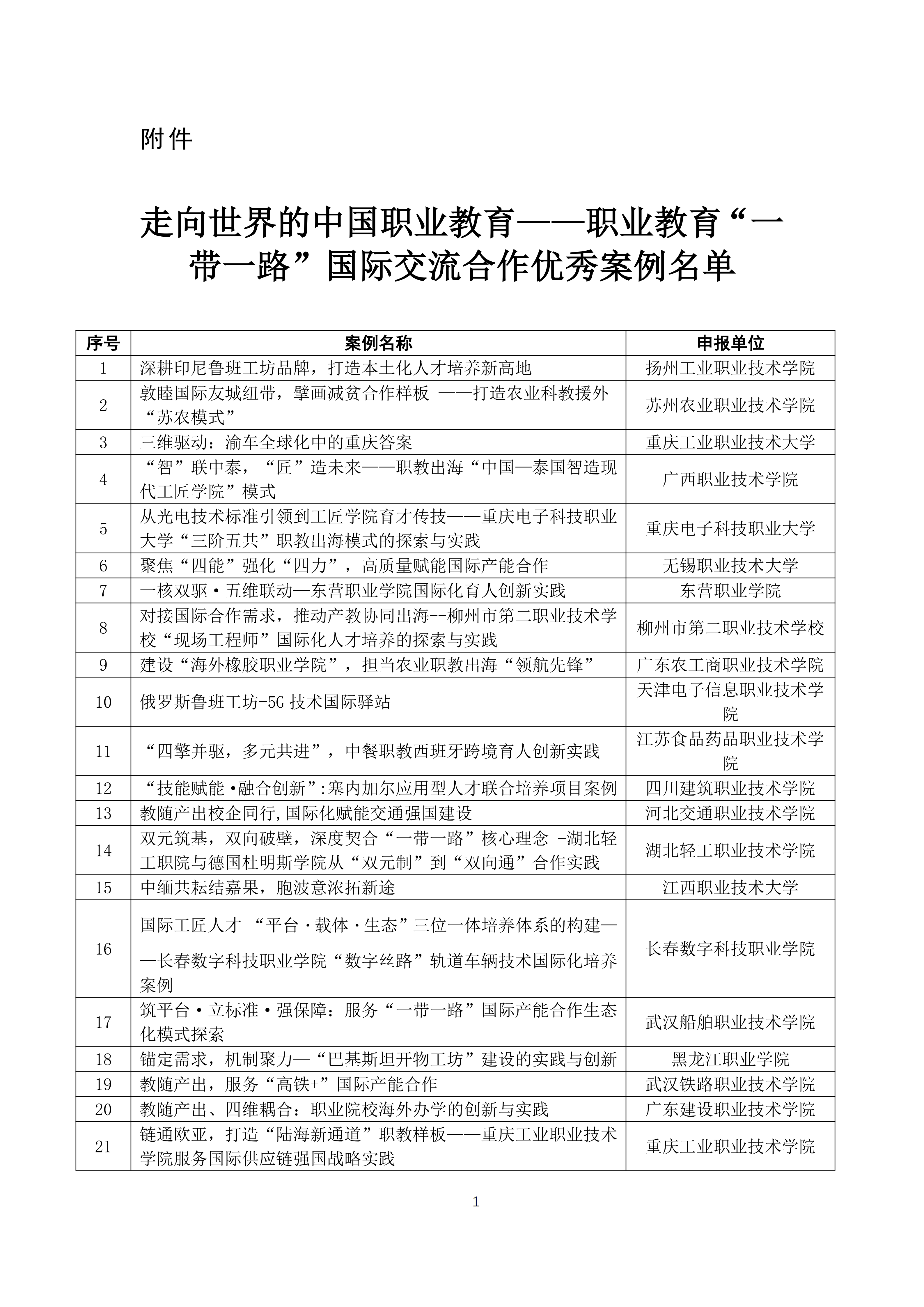
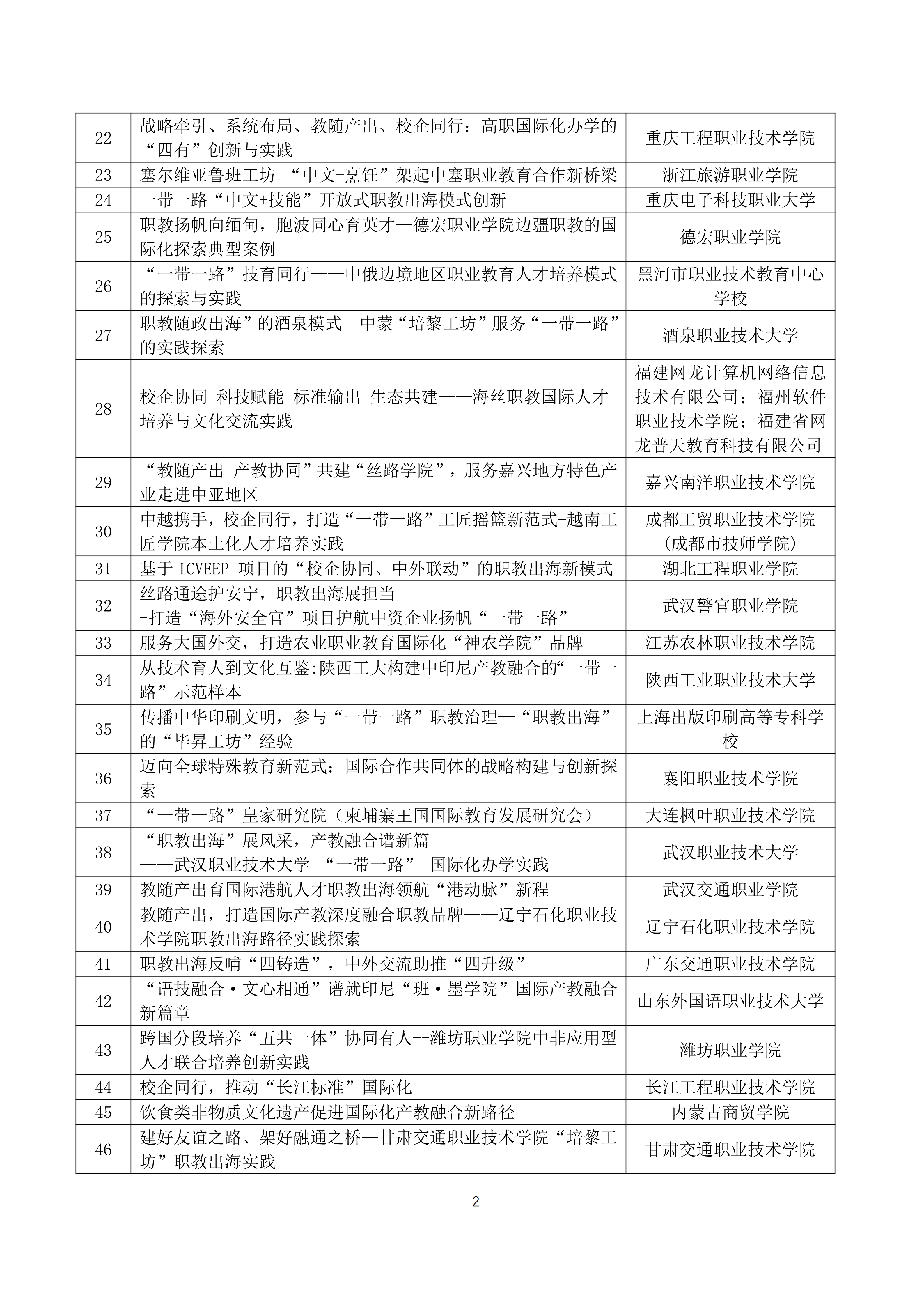
职业教育“一带一路”国际交流合作优秀案例公示
2025-11-25
高职发展智库
232

11月24日,中华职业教育社正式公示 “走向世界的中国职业教育——职业教育‘一带一路’国际交流合作优秀案例”名单。经前期申报与专家研究等环节,全国共遴选产生90项优秀案例。
据高职发展智库统计,在这90个案例中,全国共有83所高职院校的85个案例成功入选。其中,重庆电子科技职业大学、重庆工业职业技术大学各有2个案例入选。
从申报单位的省份分布来看,本次入选案例共涉及全国22个省、市、自治区的职业院校。其中,湖北、山东、浙江、江苏与重庆等地院校入选案例数量位居前列。
从合作模式看,案例涵盖“鲁班工坊”“班墨学院”等海外办学品牌,凸显了“教随产出、校企同行”的产教融合主旋律。多所院校通过在“一带一路”沿线国家建立职业技术培训基地、合作开发教学标准、输出课程资源等方式,有力推动中国职教模式、技术标准与文化理念成体系落地,为“一带一路”沿线国家培养了大批本土化技术技能人才。




