最高近20亿!两部门下达2019年现代职业教育质量提升计划专项资金预算
关于下达2019年现代职业教育质量提升计划专项资金预算的通知
财科教〔2019〕32号
各省(自治区、直辖市、计划单列市)财政厅(局)、教育厅(局、教委):
为贯彻落实《国务院关于印发国家职业教育改革实施方案的通知》(国发〔2019〕4号)等有关精神,经研究,现核定下达你省(自治区、直辖市、计划单列市)2019年现代职业教育质量提升计划专项资金预算(项目代码:Z135050009055,详见附件1)。收入列1100245“教育共同财政事权转移支付收入”,支出列205“教育支出”相关款项。如果相关转移支付办法有调整或变化,将再行清算。现将有关事项通知如下:
一、健全完善职业教育投入机制。职业教育与普通教育是两种不同教育类型,具有同等重要地位。各地要建立与办学规模、培养成本、办学质量等相适应的财政职业教育投入机制,优化教育支出结构,新增教育经费要向职业教育倾斜。巩固提高高职院校生均拨款水平,着力缩小省域内高职院校生均财政拨款水平差距。在优化中职教育资源布局的基础上,进一步完善中职学校(含技工学校,下同)生均拨款制度,各地中职学校生均财政拨款水平可适当高于当地普通高中。实施好职业院校教师素质提高计划,切实加强“双师型”专任教师培养培训,优化教师队伍人员结构,提高教师教育教学水平。
二、认真落实职业教育改革发展各项措施。各地要认真落实国发〔2019〕4号文件等确定的各项改革任务,按要求支持开展1+X证书制度试点,实施中国特色高水平高职学校和专业建设计划,深化产教融合、校企合作等。深入落实教育脱贫攻坚、高中阶段教育普及攻坚计划等有关要求,专项资金继续向困难地区和薄弱环节倾斜,特别是,对“三区三州”以及“三区三州” 之外贫困人口多、贫困程度深、脱贫难度大的其他深度贫困地区原有投入保持不减,增量资金重点支持。统筹利用现有教育资源,支持做好高职扩招工作,充分释放扩招的政策效应。
三、加强绩效管理,提高资金使用效益。省级财政、教育部门要严格按照要求,及时分解和下达专项资金,加快预算执行进度,切实提高资金使用效益。各地在资金分配时,可结合实际情况,兼顾符合办学要求、教育质量高、社会声誉好的民办职业学校。在安排具体项目时,要同发展改革委安排的基本建设项目进行核对,避免重复支持。建立“谁使用、谁负责”的责任机制,严禁将专项资金用于偿还债务、支付利息、对外投资、弥补其他项目资金缺口等,不得从专项资金中提取工作经费或管理经费。对于挤占、挪用、虚列、套取专项资金等行为,将按照《预算法》、《财政违法行为处罚处分条例》等国家有关法律规定严肃处理。
原则同意你省报送的转移支付区域绩效目标。请按照相关要求,结合审核意见和预算下达情况,进一步调整完善区域绩效目标,提高使用绩效。各地要按要求填列区域绩效目标申报表,与资金分配下达情况一并于收到专项资金预算60日内正式报财政部、教育部备案,并抄送财政部驻你省(自治区、直辖市、计划单列市)财政监察专员办事处,作为绩效监控和绩效评价的依据。请在组织预算执行中对照区域绩效目标做好绩效监控,确保年度绩效目标如期实现。同时,请参照中央做法,将全省绩效目标及时对下分解,做好省内预算绩效管理工作。省内落实到位的具体项目,要填报绩效目标及指标,经同级财政部门审核后报省级财政及主管部门备案,并抄送财政部驻你省(自治区、直辖市、计划单列市)财政监察专员办事处。
附件:
1.2019年现代职业教育质量提升计划专项资金预算表
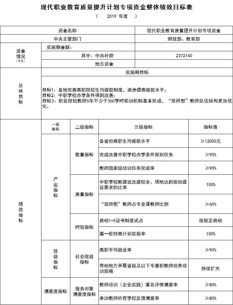
2.2019年现代职业教育质量提升计划专项资金整体绩效目标表
财政部 教育部
2019年4月13日


附件下载:
2019年现代职业教育质量提升计划专项资金整体绩效目标表.xls
