冲击下一轮“双高”,这些高职院校获地方重点支持!
双高建设实行“有进有出、优胜劣汰”的动态调整机制,使得所有高职院校都置身于这一重要的国家战略之中。
对于高职院校来说,入选“双高计划”与否,除了自身的硬实力外,国家和地方政策的支持也是关键因素之一。
2019年国家“双高计划”启动以来,部分省份率先出台省级“双高计划”建设方案,发力支持本省高职院校向新一轮“双高计划”发起冲刺。
2019年4月1日,教育部、财政部联合印发《关于实施中国特色高水平高职学校和专业建设计划的意见》,“双高计划”正式启动实施,在“双高计划”名单公布之前,河北、广西等省纷纷出台政策进行响应和跟进。
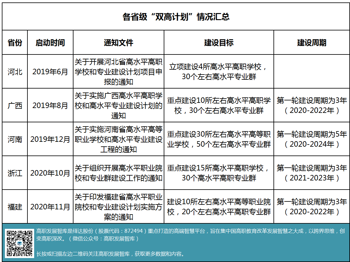
截止到目前,全国已有5个省份发布省级“双高计划”建设方案,省级“双高计划”与国家“双高计划”一样,分高水平职业院校和高水平专业群两类布局,实行“总量控制、年度考核、动态调整、优胜劣汰”的项目建设管理机制。建设周期一般以 3-5 年为一周期。
2019年以来,各省级“双高计划”情况汇总如下:

在高水平学校遴选条件方面:
标志性成果数量:
国家:9项标志性成果不少于5项
河北:9项标志性成果不少于3项
广西:13项标志性成果不少于4项
河南:10项标志性成果不少于6项
浙江:申报高水平学校需是国家高水平专业群建设单位,或在10项标志性成果中有不少于8项。已入选国家高水平学校建设单位的6所高职院校自然为省域高水平学校,不再参与本次申报。
福建:10项标志性成果中有不少于5项
标志性成果比较:(5省标志性成果详情请点击阅读原文查看)
与国家“双高计划”标志性成果相比,广西、河南、浙江、福建大多增加了:
1、拥有国家级、省级教学团队,或拥有国家级、省级教学名师;
2、拥有省级及以上精品在线开放课程;
3、主编省级及以上“十三五”职业教育规划教材;
4、教育教学改革试点,增加1+X证书试点;
5、被确定为《高等职业教育创新发展行动计划(2015—2018年)》省级及以上优质专科高等职业院校建设单位,河南要求被教育部高等职业教育创新发展行动计划(2015-2018年)确定为国家优质专科高等职业院校;
6、被确定为全国职业院校教学管理50强、学生管理50强、实习管理50强;
8、学校是全国行业职业教育教学指导委员会主任(副主任)单位,或省职业教育校企合作指导委员会秘书长单位,或省级职业教育集团(联盟)理事长单位。
截止到目前,已公布省级“双高计划”建设方案的5个省份中,河北、广西、河南3个省份已公布省级“双高计划”建设名单。
从已公布的立项名单来看,除河北一所国家骨干未入围外,3个省份的国家示范骨干校、国家优质校、国家“双高”院校全部入围省级“双高计划”建设名单;同时可以看出,3个省均有一批普通类高职院校入围,其中,河北5所,广西11所,河南44所,反映出我国高职院校发展正在经历扶优扶强和优胜劣汰的发展势态。



“双高计划”需要地方统筹推进,构建多元参与、协同推进的支持体系。发展职业教育的主体责任在地方,建好“双高计划”,地方支持是关键。
究竟哪些高职院校和地方能够在职业教育新一轮改革浪潮中迎头赶上,我们拭目以待!
