官宣!3所技师学院将纳入高等学校序列
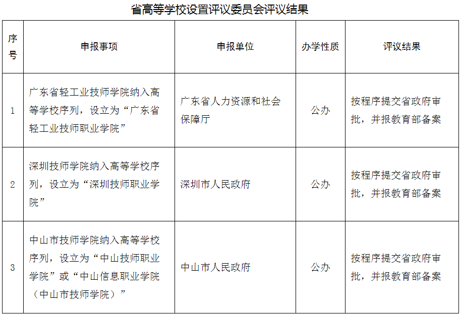
2月1日,广东省教育厅网站发布了《关于省高等学校设置评议委员会评议结果的公示》,对广东省轻工业技师学院、深圳技师学院、中山市技师学院纳入高等学校序列事项的评议结果向社会公示。
关于省高等学校设置评议委员会评议结果的公示
根据《中华人民共和国高等教育法》《普通高等学校设置暂行条例》《专科学历教育高等学校设置标准》和《国务院关于印发国家职业教育改革实施方案的通知》(国发〔2019〕4号)等有关规定,经省高等学校设置评议委员会专家考察和评议,现将对广东省轻工业技师学院、深圳技师学院、中山市技师学院纳入高等学校序列事项的评议结果向社会公示。
公示时间为2021年2月1日-2月5日。公示期内,如有不同意见,请以书面形式据实向省教育厅发展规划处反映。以单位名义反映的应加盖公章,以个人名义反映的应署真实姓名、身份证号、联系电话,否则不予受理。我们将对反映的问题进行调查核实,并为反映人保密。
有关书面意见请于2月5日前通过邮寄或电子邮件(扫描件)方式反映。受理部门:
广东省教育厅发展规划处(广州市越秀区农林下路72号)
邮政编码:510080;联系电话:020-37627205,37626716;传真:020-37627474;电子邮箱:fzgh@gdedu.gov.cn。
附件:省高等学校设置评议委员会评议结果
广东省教育厅
2021年2月1日


对十三届全国人大三次会议第1087号建议的答复
教职成建议〔2020〕162号
您提出的“关于将技工院校学历证书列入国民系列教育学历证书的建议”收悉,经商人力资源和社会保障部,现答复如下:
一、关于技工学校学历证书问题
从学校分类上看,中职学校有四类:职业高中、普通中专、成人中专和技工学校。按照《职业教育法》等规定和国务院现行的“三定”方案,职业高中、普通中专和成人中专归教育部门管理,技工学校归人社部门管理。技工学校及就读学生与其他类型中等职业学校及就读学生享受平等的政策待遇和发展环境。
2006年以来,人力资源和社会保障部在技工学校中,组建了一批“技师学院”,其学历教育基础和依托仍是技工学校,办学层次仍属于中等职业教育,毕业生按要求毕业后可取得中职学历。按照现有法律,教育部无权对不同级别的技工认定高等教育学历,需要培养学校具有高等学校资质。
关于将技师学院纳入高等学校,教育部等六部门于2014年印发的《现代职业教育体系建设规划(2014-2020年)》对此已作出规定。2018年,国务院印发的《国家职业教育改革实施方案》明确提出“根据高等学校设置制度规定,将符合条件的技师学院纳入高等学校序列”。一直以来,教育部支持符合条件的技师学院依法依规申办高职,技师学院可依照《高等教育法》中关于高等学校设置制度的有关规定,由省级人民政府执行专科层次高等学校设置的有关程序,进行规划、审批,并报教育部备案。技师学院依法依规纳入高等学校序列并进行管理后,其毕业生自然可以取得相应学历。
下一步,将指导支持办学规范、质量较高的技师学院尽快达到标准要求,按照高等学校设置制度规定,纳入高等学校序列。继续协调有关部门以办好人民满意的教育为目标,进一步研究解决技工院校学生学历待遇问题,共同为技工院校学生创造公平公正的社会环境。
二、关于把技工院校学历纳入信息网统一查询
2019年11月,人力资源和社会保障部、教育部印发《关于做好技工院校招生工作的通知》(以下简称《通知》),推进技工院校纳入职业教育统一招生平台,指导技工院校扩大招生规模。《通知》明确,推进各省份技师学院、技工学校纳入职业教育统一招生平台,支持按照高校设置程序进入高等学校序列的技师学院纳入高职(专科)统一招生平台。
学信网专门从事高校招生、学籍学历和毕业生就业信息咨询与指导服务工作,技工院校学历的认定不属于学信网的服务范畴。
三、关于教育部门和人社部门建立职业教育协调机制
2004年,国务院同意建立由教育部牵头的职业教育工作部际联席会议制度。2018年,为进一步做好职业教育工作,加强职业教育工作的组织协调,国务院对职业教育工作部际联席会议制度进行了调整和完善,孙春兰副总理任召集人,教育部、人力资源和社会保障部等9个部门参与,为合力推动职业教育改革发展提供了重要制度保障。
下一步,教育部将用好并完善职业教育工作部际联席会议机制,认真履行职业教育工作统筹规划、综合协调、宏观管理职责,带头落实并督促各地方各部门把中央的决策部署转化为具体行动,推动职业教育改革发展。
感谢您对教育事业的关心和支持!
教育部
2020年9月29日
