合并转设加速!23省还有127所独立学院待转设
2020年5月,教育部办公厅下发《关于加快推进独立学院转设工作的实施方案》(以下简称《转设方案》),正式拉开我国独立学院全面转设的大幕。进入到2021年,独立学院转设再次摁下快进键,教育部2021年工作要点要求“加快独立学院转设工作”,“继续把独立学院转设作为高校设置工作的重中之重”。
《转设方案》在转设路径中,首次提出“可探索统筹省内高职高专教育资源合并转设”。2020年以来,山西、河北、江苏等省开始了公立高职院校与本科独立学院合并转设的一股强劲势头。
截至目前,高职院校与独立学院合并转设,已获教育部正式批准的有5所,获省级教育厅公示的有15所。转设的20所院校中,有2所转设为普通本科学校,13所转设为本科层次职业学校,另有5所未注明本科学校类型(注:江苏5所高职院校与独立学院合并转设为省属公办本科学校,未注明本科学校类型),办学性质均为公办。
截至目前,全国共有10个省份21所高职院校陆续加入“合并转设” ,其中,河北、江苏各5所,甘肃、山西、山东各2所,广西、贵州、江西、山西、新疆等5省各1所。合并转设的21所高职院校,有11所为国家“双高计划”第一轮建设单位。

湖南
稳步推进本科层次职业教育试点,探索开展高职学校与本科院校“3+2”贯通培养。探索优质高职教育资源合并转设举办本科层次职业教育。
福建
推动若干所高等职业院校升格为职业教育本科院校,支持列入国家“双高计划”的高职院校骨干专业试办本科层次职业教育,支持符合条件的技师学院纳入高等职业教育序列。
江苏
实施职业教育质量提升行动计划,支持条件具备的高等职业学校开展本科层次职业教育试点,推进一批应用型本科院校建设,建设南京高等职业教育创新创业园。畅通“中等职业教育—高等职业教育—职业教育本科、应用型本科教育”成才通道,强化中高职院校深度衔接。
江西
推动建设一批高水平职业学校和专业,遴选一批特色优势专业试办本科层次职业教育。推动职业教育与普通教育、继续教育横向融通,构建中高职及职教本科纵向贯通的人才培养体系。
宁夏
开展本科层次职业教育和“本硕衔接”应用型人才培养试点,探索长学制培养高端技术技能人才。
四川
深化职普融通、产教融合、校企校地合作,建立职业启蒙教育、中等职业教育、专科层次职业教育、本科层次职业教育和应用型本科教育、专业学位研究生教育纵向衔接的培养体系。
浙江
探索开展本科职业教育试点;全面完成独立学院转设工作。
重庆
提高高等职业教育比重,推进发展本科层次职业教育。
青海
有序推进高职院校迁建,筹建一所本科层次职业大学。
上海
完善现代职业教育体系,建设一批新型(五年一贯制)高职院校,引进国际优质职业教育资源,动员各方力量共同举办职业教育。





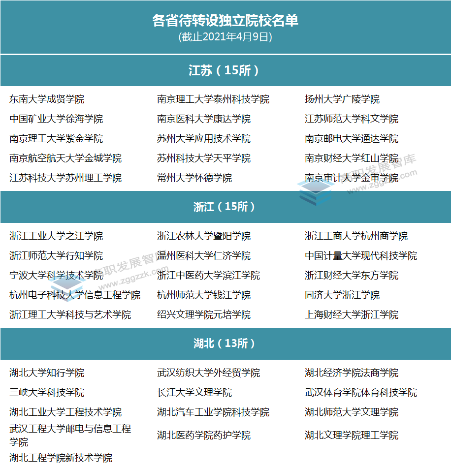
(注:待转设独立院校名单由高职发展智库根据教育部官网、各省级教育厅网站、公开资料手工整理。如有疏漏,欢迎补充或留言指正。)

如果您有咨询服务,请扫描下方二维码提交信息,我们将会尽快与您联系。

