部省共建!湖南探索合并转设举办本科层次职业教育
10月12日,《教育部 湖南省人民政府关于整省推进职业教育现代化 服务“三高四新”战略的意见》出台。将通过部省共建的方式,围绕“三高四新”战略要求,发挥职业教育承东启西、连接南北的支撑作用,助力湖南承接产业梯度转移,提升经济整体素质和竞争力,成为服务区域创新发展标杆。
教育部 湖南省人民政府关于整省推进职业教育现代化服务“三高四新”战略的意见
湘政发〔2021〕5号
教育部各司局、各有关直属单位,湖南省各市州、县市区人民政府,湖南省政府各厅委、各直属机构:
为贯彻落实习近平总书记关于湖南“一带一部”的战略定位和视察湖南重要讲话精神,按照《国家职业教育改革实施方案》的总体部署,教育部和湖南省人民政府现就整省推进湖南职业教育现代化服务“三高四新”战略,提出如下意见。
一、总体要求
(一)指导思想。
坚持以习近平新时代中国特色社会主义思想为指导,全面贯彻党的十九大和十九届二中、三中、四中、五中全会精神,认真落实习近平总书记关于湖南工作的重要讲话和指示精神,把职业教育现代化作为教育现代化的重要方面,支持湖南通过整省推进,率先建立服务区域经济高质量发展的职业教育制度和模式,为湖南充分发挥“一带一部”区位优势、大力实施“三高四新”战略、走在中部崛起前列提供技术技能人才支撑,为办好新时代职业教育提供湖南经验和模式。
(二)总体目标。
围绕“三高四新”战略要求,对标《中国教育现代化2035》和《国家职业教育改革实施方案》,前瞻设计、系统谋划、整省推进、分类指导,统筹整合职业教育资源,坚定不移走特色发展道路,成为职业教育集约集群发展标杆;破除产教融合瓶颈,推进职业教育深度融入功能板块和新兴优势产业链,成为产教协同创新标杆;筑牢学生理想信念之基,强化学生就业创业本领,成为铸魂强能育人标杆;发挥职业教育承东启西、连接南北的支撑作用,助力湖南承接产业梯度转移,提升经济整体素质和竞争力,成为服务区域创新发展标杆。
二、全面加强党对职业教育的领导
(三)加强党的建设。
加强党对职业教育工作的全面领导,全面贯彻党的教育方针,确保职业教育发展正确方向。严格落实《高校党委“三项工作”主体责任清单、任务清单和制度清单》,充分发挥党组织的领导核心和政治核心作用。加强职业院校领导班子建设,把政治过硬、品行优良、业务精通、锐意进取的优秀干部选配到职业院校领导岗位,选优配强二级院(系)党政负责人。推动高职院校党建示范创建和质量创优工作,建设一批党建工作示范高职院校、标杆院系、样板支部。开展职业院校党支部“五化”建设,充分发挥基层党组织在职业教育改革发展中的战斗堡垒作用。
(四)提高职业教育治理水平。
建立健全职业院校章程督导机制,强化章程在学校依法自主办学、实施管理和履行公共职能方面的基础作用,引导职业院校依法依章程行使自主权。指导高职院校修订完善党政议事决策规则,落实党委领导下的校长负责制。鼓励支持职业院校创新与专业群相适应的专业治理组织架构,以专业群为基础组建二级院系(科)。推动职业院校健全治理制度和教学基本规范,明确岗位工作职责,规范办事程序,提升治理能力。
(五)深化“三全育人”综合改革。
推动习近平新时代中国特色社会主义思想进教材进课堂进头脑,加快构建阳光德育体系,将社会主义核心价值观贯穿人才培养全过程。推进“三全育人”综合改革试点省建设,实施思想政治工作质量提升工程,建成一批精品项目、研究项目、创新发展中心、培养研修中心,培养一批骨干队伍。深化思政理论课教学模式改革创新,加强课程思政建设,开展思政示范课堂、课程思政案例遴选;落实师生比配备要求,壮大思政课教师队伍,培育思政教学团队和教学名师,办好思政教育教学能力比赛;统筹整合湖湘文化资源,创新开展职业院校“文明风采”活动,传承中华传统美德,建好一批思政实践教育基地。落实国家大中小学教材建设规划和职业院校、普通高等学校教材管理办法。规范使用专科、本科层次马工程重点教材;开齐开足中等职业学校思想政治、语文、历史课程,用好规范教材,切实发挥铸魂育人作用。设立劳动教育必修课程,组织劳动实践,创新劳动教育考核方式,把劳动素养评价结果作为学生毕业依据。
三、完善现代职业教育体系
(六)健全纵向贯通的技术技能人才培养体系。
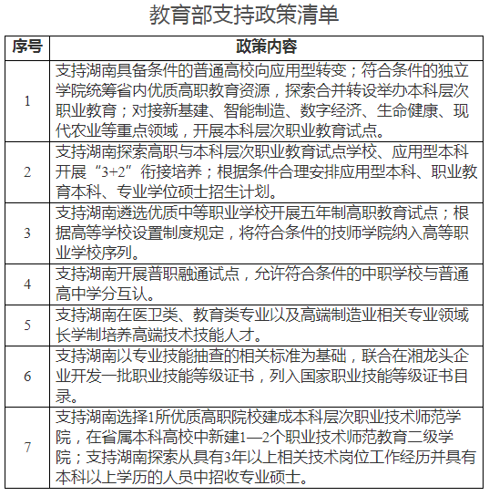
实施标准化中等职业学校建设工程,扩大优质中职学位供给,夯实中等职业教育基础地位,发挥在承接产业梯度转移和服务县域经济转型升级中的基础作用。实施专科高职教育特色发展工程,开展教学条件达标认定,完善专科高职院校适应社会需求能力评估办法,发挥在提升产业链水平、促进产业集群发展中的支撑作用。推动具备条件的普通本科高校向应用型转变,鼓励有条件的普通高校开办应用技术类型专业或课程;支持湖南符合条件的独立学院统筹省内优质高职教育资源,探索合并转设举办本科层次职业教育;对接新基建、智能制造、数字经济、生命健康、现代农业等重点领域,开展本科层次职业教育试点。支持湖南探索专科高职与本科层次职业教育试点学校、应用型本科开展“3+2”衔接培养,建立职业教育本科与专业学位研究生教育互通学习的“立交桥”,根据条件合理安排应用型本科、职业教育本科、专业学位硕士研究生招生计划;遴选优质中等职业学校开展五年制高职教育试点。根据高等学校设置制度规定,将符合条件的技师学院纳入高等职业学校序列。
(七)统筹普职协调发展。
按照普及高中阶段教育总体要求,统筹规划,调整优化高中阶段教育学校布局,每个市州重点办好若干所对接区域支柱产业的示范性公办中等职业学校,举办高中阶段教育的县市办好1所以上公办中等职业学校。中等职业教育招生比、分流比较低地区要重点加大优质中等职业学校建设力度,确保普职比大体相当。打破普通高中和中职学校学籍限制,允许符合条件的中职学校与普通高中学分互认,促进高中阶段教育普职融通,支持有条件的市州、县市区开展综合高中试点。鼓励中等职业学校联合中小学开展劳动和职业启蒙教育,将动手实践内容纳入中小学相关课程和学生综合素质评价。
(八)服务终身学习体系。
支持职业院校联合企业共建示范性职工培训基地,积极参与职业技能提升行动,广泛开展政府补贴性培训,推动职业院校年培训人次达到在校生规模2倍以上。鼓励市州、县市区加大统筹力度,整合区域内职业培训资源,依托辖区内示范性职业院校,牵头组建区域职业教育中心,统筹实施职业技能培训项目。出台加强高等学历继续教育规范发展的意见,规范湖南继续教育办学行为,开展湖南省继续教育示范学校、站点和精品课程建设,提升继续教育内涵水平。鼓励优质职业院校建设社区教育学院(中心),充分利用优质办学资源服务社区教育和老年教育,创建省级社区教育实验区和老年大学示范学校。
(九)深化考试招生制度改革。
制定职业教育考试招生改革实施方案,完善“文化素质+职业技能”考试招生办法,并根据职业教育人才培养特点调整优化文化素质考试内容与要求。建立健全本科层次职业教育试点学校和应用型本科学校招生计划分配方式,逐年提高招收专科高职院校毕业生比例。在医卫类、教育类专业以及高端制造业相关专业领域长学制培养高端技术技能人才。服务军民融合发展,落实好定向培养直招士官政策。
四、深化职业教育产教融合
(十)建好一批特色高水平专业群。
建立职业院校与行业骨干企业、中小微企业紧密协同的创新生态系统,健全专业随产业发展动态调整机制,推动专业结构与产业结构精准对接。支持校企共建特色专业群,每所中职学校重点办好1—2个专业群,每所高职院校重点建设2—3个专业群,每所应用型本科学校重点建设5—10个应用特色学科,在此基础上建设一批省级高水平专业群。支持办好涉农专业,加大农业产业发展技术人才供给。支持建设一批民族文化传承示范专业点。
(十一)培育一批产教融合型城市和企业。
鼓励支持市州、县市区在产业园区建设职教城(基地)或布局职业院校,逐步使职业院校向城市、园区集中。重点支持岳麓山大学科技城、湖南省大学科技产业园、湖南(株洲)职业教育科技园、马栏山视频文创产业园、长沙职教基地等产业园区的职业教育项目建设。建设3—5个省级产教融合型城市,每个城市至少建设一个公共实习实训基地;建设20个省级产教融合型县市区,每个县市区在产业园区至少建设一个高水平实习实训中心。制定湖南省产教融合型企业认证办法,聚焦经济高质量发展的关键领域,建设培育500家左右产教融合型企业,给予“金融+财政+土地+信用”的组合式激励,相关企业兴办职业教育的投资符合规定的,可按投资额的30%比例,抵免该企业当年应缴教育费附加和地方教育附加。加快长株潭国家产教融合型城市群建设,创建1—2个国家产教融合型城市。
(十二)架构一批产教融合平台。
鼓励有条件的市州、县市区和学校举办者探索推进职业院校股份制、混合所有制改革。建设30个示范性职业教育集团(联盟)和一批产业学院,形成基本覆盖全省优势产业、特色产业和战略性新兴产业的产教融合发展平台。依托行业骨干企业,建设10个左右省级校企合作公共实训基地。建设一批省级工程技术研究中心,开展以应用技术研究和科技成果转化为重点的技术服务。依托行业主管部门或行业社会组织,立项建设开放共享的产教融合信息服务平台,定期发布行业市场人才需求预测报告。
五、实施职业教育“楚怡”行动计划
(十三)传承楚怡职教精神。
传承发扬“爱国、求知、创业、兴工”的楚怡职教精神,创建楚怡智库,研究新时代职业教育发展理念、体制机制和模式,打造国内知名的高端智库,带动全省各级职业教育科研机构建设,为湖南职业教育高质量发展提供决策参考。开设湖湘楚怡职教大讲堂,定期举办楚怡职教论坛,培育一批楚怡职教精神传承人。建设楚怡职业教育博物馆和楚怡职业教育新化传承基地。
(十四)创建楚怡品牌学校。
依托省级卓越职业院校,推广应用楚怡办学理念,传承发扬楚怡办学精神,打造一批楚怡品牌中职学校和高职院校。出台配套支持政策,扎实推进“双高计划”。湖南工业职业技术学院按规定和程序更名,支持新化县楚怡工业学校建设,延续楚怡工业学校办学传统。
六、培养新时代“湖湘工匠”
(十五)坚持校企双主体育人。
支持职业院校深化与行业企业、村镇、社区合作,建设一批联合培养基地,培养一大批有理想信念、有道德情操、有工匠精神、有精湛技艺、有创新本领、有健康体魄的“湖湘工匠”。支持在湘企业特别是龙头企业、规模企业试行准员工制度,全面推进现代学徒制和企业新型学徒制,推行面向企业真实生产环境的任务式培养模式,扩大培养比例。探索职业院校与行业部门联合培养基层专业技术人员的培养模式,在乡村教师、乡村医生、农业技术人员、基层水利特岗人员等领域,持续推进公费定向培养。
(十六)健全湖湘特色标准体系。
根据湖湘工匠能力结构,推动职业院校分级分类制定教学、管理、实习实训、教师发展、质量评价等标准,制定省级职业教育教学标准遴选认定办法,认定一批省级优质职业教育教学标准。结合1+X证书制度试点,推动职业院校将职业技能等级证书标准融入专业人才培养方案和课程标准。支持湖南以专业技能抽查的相关标准为基础,联合在湘龙头企业开发一批职业技能等级证书,列入国家职业技能等级证书目录。创新标准开发机制,实行职业院校、行业企业、科研院所联动开发,建立标准审核机制,健全标准公开制度。以标准为引领,推进教学方法改革,普及项目教学、案例教学、情境教学、任务式教学等。建立教材选用制度和教学用书目录,遴选建设一大批校企“双元”合作开发的省级规划教材,倡导使用新型活页式、工作手册式、智慧功能式教材。
(十七)推进职业教育信息化2.0。
以教育信息化2.0试点省为契机,建设湖南职业教育大数据平台,利用区块链、大数据、云计算和人工智能技术推动职业教育教学变革,推广学生成长可视、教师发展可视、办学水平可视、管理服务精准的教育教学管理模式。积极推进智慧校园建设,推进职业教育信息化创新与改革试点市县、试点学校建设。对接湖湘工匠培养要求,加强教学资源开发,建设100个职业教育专业教学资源库、2000门精品在线课程、100个省级虚拟仿真实训中心、30个湖湘特色数字博物馆。
(十八)创新质量管理体系。
研究制定职业学校办学质量考核办法,构建全流程、全要素控制的质量管理体系。深化学生专业技能抽查、毕业设计抽查和公共课普查制度改革,动态更新抽查考核标准,健全行业企业深度参与的考核评价机制。健全学生职业素养评价标准和学生成长数据库,开展综合素质评价和增值评价。建立省、市、校三级质量管理委员会,推进教学视导、教学巡察、教学检查常态化。完善职业院校技能竞赛、“文明风采”实践活动、黄炎培职业教育奖创业规划大赛等制度。
七、建设高水平“双师型”教师队伍
(十九)加强师德示范建设。
加强理想信念教育,特别是优秀中华传统文化和革命文化、社会主义先进文化教育,提高职业院校教师思想、政治素质。建立健全职业院校师德师风建设长效机制,创新师德教育、加强师德宣传、健全师德考核、强化师德监督、注重师德激励、严格师德惩处,引导广大教师以德立身、以德立学、以德施教、以德育德,坚持“四个相统一”,争做“四有”好老师,做好“四个引路人”。
(二十)促进教师专业发展。
支持1所优质高职院校建成本科层次的职业技术师范学院,在省属本科高校中支持新建1—2个职业技术师范教育二级学院。引导有关高校从具有3年以上相关技术岗位工作经历并具有本科以上学历的人员中招收专业硕士,鼓励其从事中等职业学校专业教师职业;继续开展中等职业学校专业教师公费定向培养,配齐配好中等职业学校公共基础课教师。制定职业院校教师能力标准,构建教师能力评价体系。加强“双师型”教师培养培训基地和企业实践基地建设,落实教师5年一周期的全员轮训制度,选派青年教师到企业挂职锻炼半年以上,加强学校领导和管理人员培训。畅通教师成长通道,开展教师技艺技能传承创新平台遴选认定;培养一批高职院校“芙蓉学者”,聘期内每人每年资助奖金4万—20万元;培养100名职业院校芙蓉教学名师。
(二十一)提升教学团队创新能力。
落实湖南省芙蓉人才行动计划,在高职院校、技师学院建立灵活的专业人才引进机制,择优聘任专业群带头人、产业导师、技能大师,按聘期每人每年资助10万元,经费从学校主管部门的专项经费中列支。培养职业院校、应用型本科学校专业(群)带头人300名、产教融合领军人才100名、产业教授(导师)1000名。遴选建设400个省级职业教育专业教学团队,探索团队合作的教学组织新方式、行动导向的模块化教学新模式,整体提升教学团队教学创新能力、团队协作能力和社会服务能力。
(二十二)改革人事管理制度。
创新教师资源配置机制,落实编制标准,盘活编制存量,优化编制结构。加大“双师型”教师引进力度,建立高层次、高技能人才以直接考察方式招聘机制,健全职业院校自主聘任兼职教师的管理办法,畅通企业工程技术人员、高技能人才兼职从教渠道。优化绩效工资分配制度,对国家战略发展需要重点支持的职业院校,在核定绩效工资总量时加大倾斜力度;对符合国家和省有关政策条件的急需紧缺、业内认可、业绩突出的极少数高层次人才,所需绩效工资总量在学校绩效工资总量中单列,相应增加学校绩效工资总量,所需经费由学校自行解决。职业院校通过校企合作、技术服务、社会培训、自办企业等所取得的合法收入,可按一定比例作为绩效工资来源,纳入单位绩效工资总量管理。职业院校自主开展绩效工资分配时,向承担职业技能等级证书培训任务的教师倾斜。职业院校教师根据相关规定获得的职务科技成果转化现金奖励计入当年本单位绩效工资总量,但不受总量限制,不纳入总量基数。专业教师可在校企合作企业兼职取酬。有条件的学校可实行年薪制。
八、增强服务实施“三高四新”战略能力
(二十三)营造职业教育与产业融合发展新生态。
根据湖南“一核三极四带多点”产业布局,绘制职业教育功能布局地图,推动职业院校办学定位与主体功能区战略、产业发展战略深度对接,建设“院校集群+功能板块”“专业集群+产业链”的产教融合生态系统。指导长株潭院校集群对接高端产业和产业高端,重点建设先进轨道交通装备、工程机械、航空航天等专业集群,服务自主创新示范区建设;推动环洞庭湖院校集群对接生态安全和绿色发展需求,重点建设现代农业、现代航运物流等专业集群,服务环洞庭湖生态经济圈建设;引导大湘南院校集群抓住产业梯度转移重大机遇,重点建设电子信息、加工贸易等专业集群,服务湘南承接产业转移示范区建设;支持大湘西院校集群抓住国家支持中西部地区发展的重大机遇,重点建设生态旅游、工艺美术等专业集群,服务张吉怀生态文化旅游经济带建设。
(二十四)树立职业教育服务乡村振兴新标杆。
总结推广精准扶贫首倡地湖南职业教育扶贫经验,推动职业教育扶贫与服务乡村振兴有机衔接,打造职业教育服务乡村振兴“湖南样板”。鼓励支持职业院校深度对接湖南乡村振兴三个“百千万”工程和六大强农行动,创造性运用“技能+”模式和“四精准”运行机制,以职教集团精准对接县市、示范学校精准对接村镇、特色专业精准对接产业、教学团队精准对接农户为抓手,深入推进“技能+就业帮扶”“技能+产业帮扶”“技能+健康帮扶”“技能+宜居环境帮扶”等,助力湖南从农业大省向农业强省转变。
(二十五)建成职业教育内陆改革开放新高地。
主动服务国家开放战略,加强和扩大职业教育国际交流合作。组建职业教育协同湘企湘品“走出去”合作联盟,开发国家通用的职业教育标准与资源,在国(境)外重点建设一批技术技能人才培养基地和海外员工培训中心,培养一大批“高铁湘军”“制造湘军”“建筑湘军”“水稻湘军”,服务轨道交通、装备制造、工程机械、建筑业、生物种业等优势产业,助推企业“抱团出海”。办好中非经贸博览会职教论坛,建设湘绣、湘瓷、湘茶等代表性传承人及绝技绝活线上展馆,促进职业教育与“一带一路”沿线国家人文交流。建立“1+N”职业教育跨省对话协作机制,区域间实行专业动态调整,联动开展劳务协作和职业技能培训,加强与粤港澳大湾区、长江经济带职业教育创新合作,推进湘赣、湘鄂、湘桂黔职业教育协同发展。
九、强化职业教育改革发展保障
(二十六)建立部省协调推进机制。
建立由教育部部长和湖南省人民政府省长共同担任组长,分管副部长和分管副省长担任副组长,教育部相关司局和湖南省人民政府有关部门负责同志为成员的工作机制,负责统筹协调推进;组建由教育部职成司司长和湖南省人民政府副秘书长、教育厅厅长牵头的工作专班,负责具体推进工作。部省合作制定印发相关政策;湖南省各市州分别制定“一市一策”,并报教育部和省人民政府备案。湖南省对职业教育改革成效明显、发展环境好的市州、县市区在资金、项目等方面予以激励。湖南省教育督导委员会把职业教育工作纳入对市县两级政府履行教育职责评价的重要内容,评价结果作为对政府及其有关部门领导班子和领导干部考核、奖惩的重要参考。
(二十七)加强职业教育统筹管理。
深化职业教育办学体制改革,强化行业主管部门和市县政府履行发展职业教育的职责,鼓励社会各界特别是企业积极支持职业教育,逐步从以政府举办为主向政府统筹管理、社会多元办学的格局转变。推进职业教育与技工教育融合发展,推动职业院校与技工院校办学条件达标,统一规范中职学校与技工院校的招生管理、招生录取和招生宣传,在专业建设、教师招聘与待遇、职称评定、校企合作等方面赋予职业院校更多自主权。将举办职业教育、参与产教融合试点情况纳入国有企业绩效考核,对产教融合型企业或办学成效突出的企业,在考核评比时予以倾斜。建立公开透明规范的民办职业教育准入、审批制度,严格规范民办职业院校办学行为,探索民办职业院校负面清单制度,建立健全退出机制。
(二十八)完善职业教育经费保障机制。
全面落实已有的职业教育经费政策性来源渠道,注重向贫困地区和民族地区倾斜。持续加大职业教育投入,确保新增教育经费向职业教育倾斜。中职学校和技工学校生均拨款标准不低于10000元/年,可适当高于当地普通高中生均拨款标准;公办高职院校生均拨款标准不低于12000元/年,并逐步提高拨款水平。发行地方政府专项债券,支持职业院校基本项目建设。对国有企业举办的职业院校,同级财政比照政府举办职业教育给予相应比例的生均经费投入补助,或者采取财政补贴、以奖代补、购买服务等方式给予支持。适时调整职业院校学费标准。
(二十九)营造良好的社会环境。
完善职业教育工作联席会议制度,湖南省人民政府建立省政府分管领导召集、有关部门参与的职业教育工作联席会议制度,市州、县市区建立相应制度,及时研究解决职业教育重大问题。推动职业院校毕业生在落户、就业、机关事业单位招聘、职称评审、职级晋升等方面与普通高校毕业生享受同等待遇。支持企业接收职业院校毕业生,对省级及以上技能大赛获奖者,企业可按有关规定直聘。办好工匠精神和劳模精神大讲堂活动。推出一批职业教育品牌学校、品牌专业和典型人物。办好职业教育活动周,讲好湖南职教故事,传播湖南职教声音,营造人人皆可成才、人人尽展其才的良好环境。


