2021年职业院校校园文化建设评审结果出炉

2022-01-06 高职发展智库 891

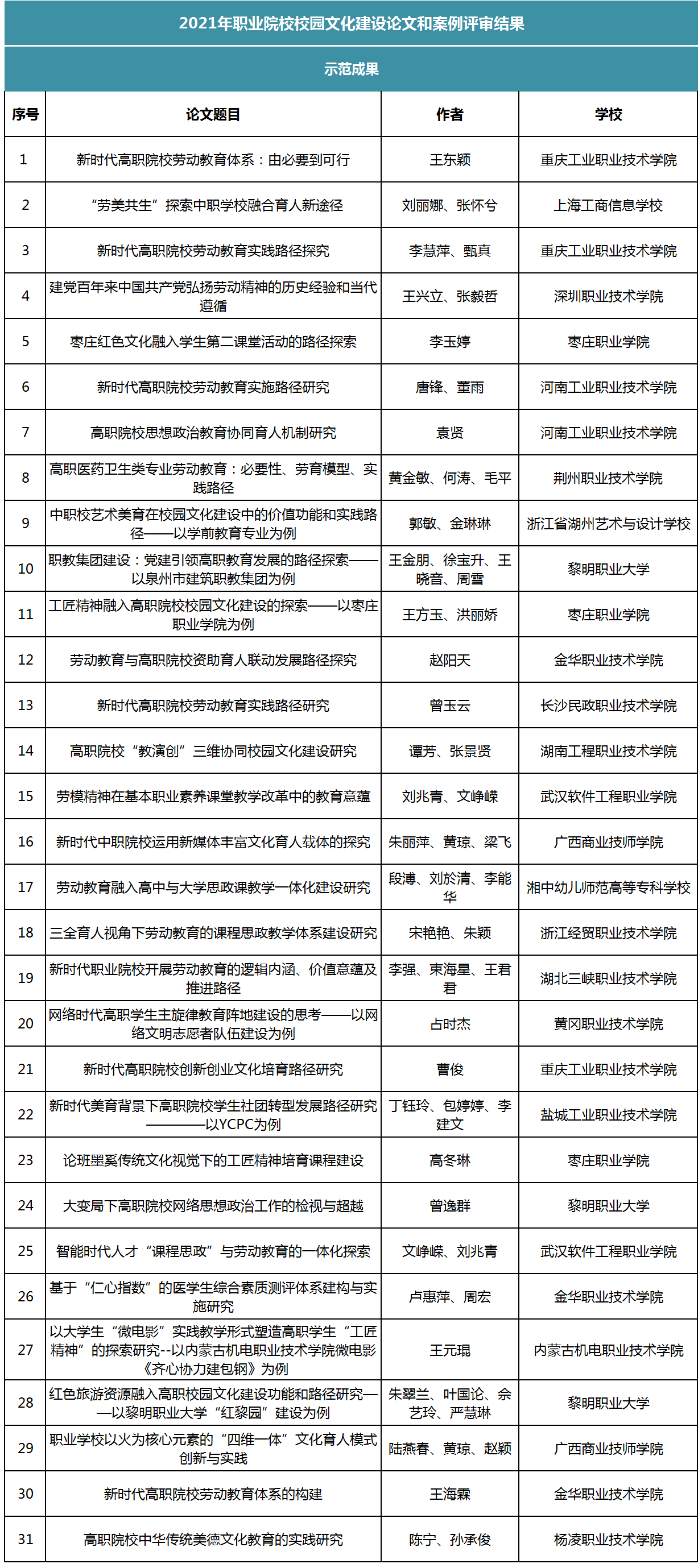
1月4日,教育部职业院校文化素质教育指导委员会公布2021年全国职业院校校园文化建设“一校一品”品牌和论文、典型案例的评审结果,共评选出职业院校校园文化“一校一品”学校36所(其中高职院校34所),示范成果31篇(其中高职院校27篇),典型案例30个(其中高职院校29个)。

各高职院校入选数统计如下:

高职发展智库

详细名单如下:

高职发展智库

高职发展智库

高职发展智库




1628730576901774.png
长按扫描二维码,预约演示,免费申请试用。

1628730585278673.png


高职发展智库