两批“全国高校黄大年式教师团队”名单,40所高职院校入选
2022-02-11
高职发展智库
1949
2月9日,教育部正式公布了“第二批全国高校黄大年式教师团队”名单,共计200个高校教师团队成功获得认定。
为贯彻落实习近平总书记对黄大年同志先进事迹重要指示精神,教育部启动了全国高校黄大年式教师团队创建活动,于2018年公布首批全国高校黄大年式教师团队。2021年教师节前夕,习近平总书记对全国高校黄大年式教师团队代表回信,肯定全国高校黄大年式教师团队的工作成绩,提出殷切期望。为贯彻习近平总书记对全国高校黄大年式教师团队代表的重要回信精神,教育部启动并认定第二批全国高校黄大年式教师团队创建活动,持续推进团队创建工作。
截至目前,两批次共认定了401个“全国高校黄大年式教师团队”,其中包含多位院士。
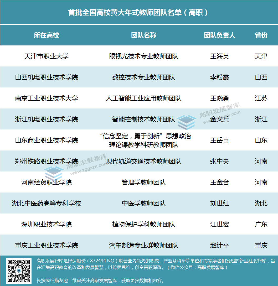
据高职发展智库统计,两批次共计38所高职院校的40个教师团队获认定, 天津市职业大学、浙江机电职业技术学院各有2个教师团队入选,入选数量并居全国第一。

具体名单如下:
第二批“全国高校黄大年式教师团队”认定结果

首批“全国高校黄大年式教师团队”认定结果



