盘点2022年省级政府工作报告里的“职业教育”

2022-02-23 吴灵辉 1144

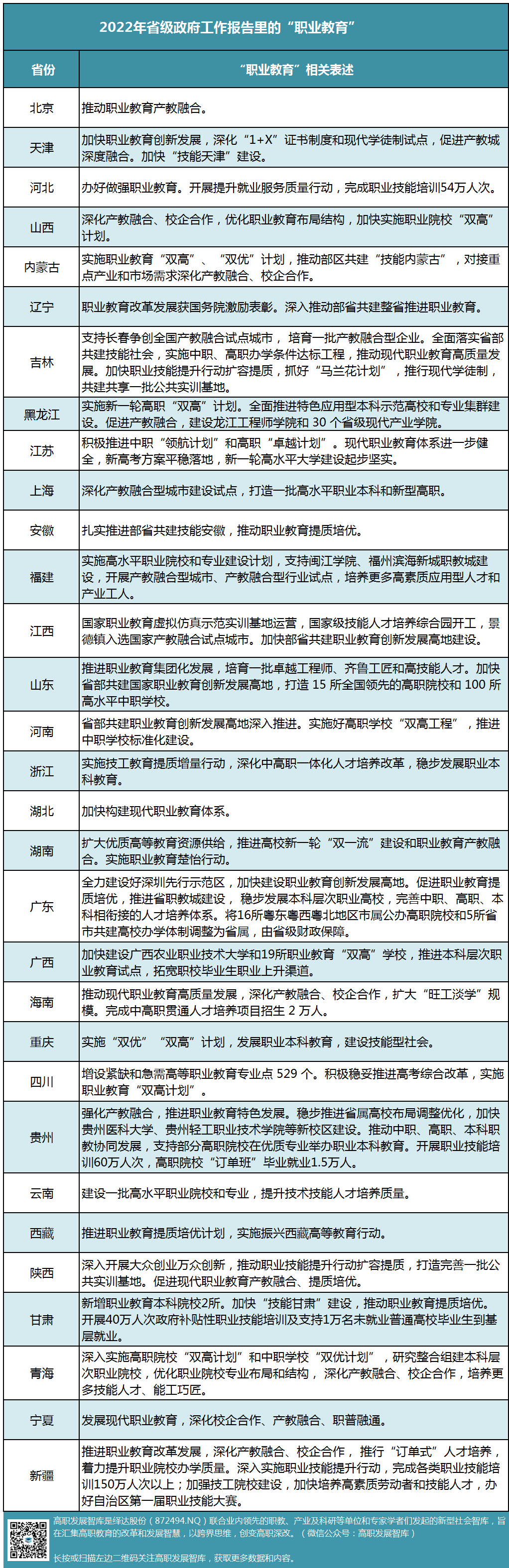
近期,各省2022年政府工作报告相继出炉,对2022年的重点工作进行了安排和部署。

高职发展智库高级专家吴灵辉盘点了各省政府工作报告,梳理了其中涉及职业教育的部分,产教融合、双高计划、职业本科成为各省关注的焦点。

各省涉及职业教育的主要内容汇总如下:

高职发展智库

作者:吴灵辉,系杨凌职业技术学院教师、高职发展智库高级专家

资料来源:各省(自治区、直辖市)2022年政府工作报告