各省、自治区、直辖市教育厅(教委),新疆生产建设兵团教育局,各有关单位:
根据《关于遴选首批职业院校校长培训基地的通知》(教职成司函〔2020〕14号)的工作安排,经学校申报、省级教育行政部门推荐、专家评审,遴选出首批职业院校校长培训基地及培育基地,现将结果予以公布。
职业院校校长培训基地主要负责组织、参与实施国家级职业院校校长及领导班子管理水平提升培训相关工作。根据我司统一要求和部署,研究制定培训方案,打造高水平培训团队,根据不同行业分类制定培训课程大纲和培训计划,与企业深度合作开发教学资源,开展持续线上教学培训和跟踪指导,为提升职业院校治理水平和治理能力提供支持。
职业院校校长培训培育基地是校长培训基地的重要补充力量,各省级教育行政部门要加强指导,在下一轮职业院校校长培训基地遴选中,经省级教育行政部门推荐,可直接确定为培训基地。培育基地要在省级教育行政部门指导下继续做好基地建设工作,在建设过程中不断提升学校管理水平和治校能力。
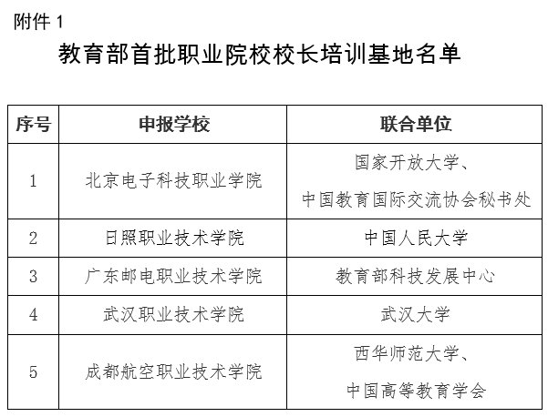
附件:1.教育部首批职业院校校长培训基地名单
2.教育部职业院校校长培训培育基地名单
教育部职业教育与成人教育司
2020年9月14日


